小度生活
首页
美食营养
手工爱好
生活家居
返回
小度生活
首页
美食营养
游戏数码
手工爱好
生活家居
健康养生
运动户外
职场理财
情感交际
母婴教育
时尚美容
知识问答
生活知识
生活百科
搜索
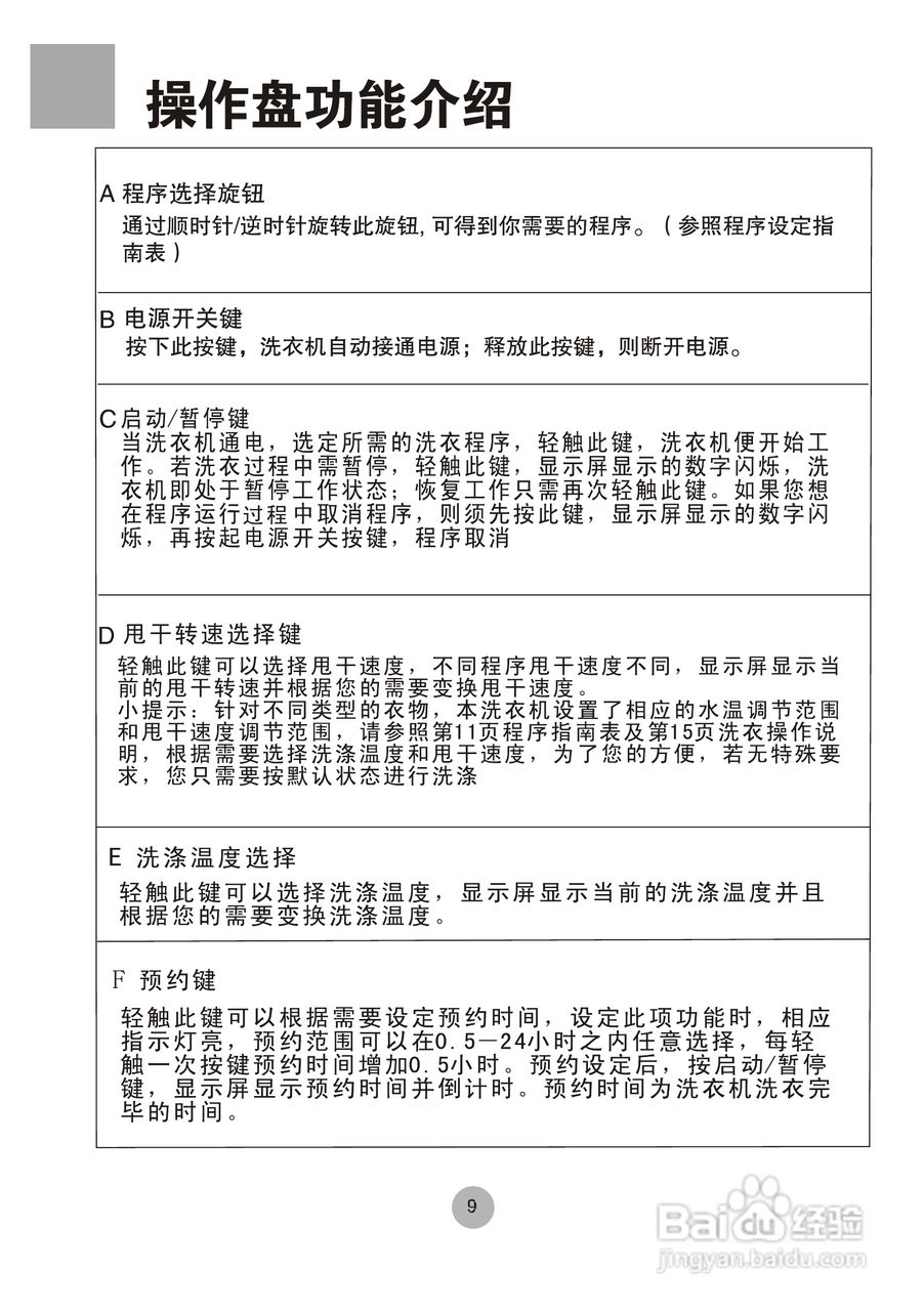
海尔XQG50-E600洗衣机使用说明书:[2]
2026-05-01 11:27:37
(共篇)
上一篇:
|
下一篇:
声明:
本网站引用、摘录或转载内容仅供网站访问者交流或参考,不代表本站立场,如存在版权或非法内容,请联系站长删除,联系邮箱:site.kefu@qq.com。
相关推荐
外伤石膏固定的注意事项
阅读量:158
怎样挑选比较好的实木茶桌?
阅读量:83
被共事的同性讨厌怎么办
阅读量:157
创业三年有些疲惫怎么办
阅读量:148
教你怎么做烤杏鲍菇
阅读量:180
猜你喜欢
supermarket是什么意思
河床是什么意思
cf会员有什么用
lan是什么意思
要塞的意思
joy是什么意思
什么是败血病
轮椅什么牌子好
双开是什么意思
什么是同轴电缆
猜你喜欢
编者按是什么意思
什么是自首
adventure是什么意思
自负是什么意思
柏拉图式的爱情是什么意思
含辛茹苦的意思
三人行必有我师的意思
冬季喝什么茶
托物言志的意思
什么是地震烈度