小度生活
首页
美食营养
手工爱好
生活家居
返回
小度生活
首页
美食营养
游戏数码
手工爱好
生活家居
健康养生
运动户外
职场理财
情感交际
母婴教育
时尚美容
知识问答
生活知识
生活百科
搜索
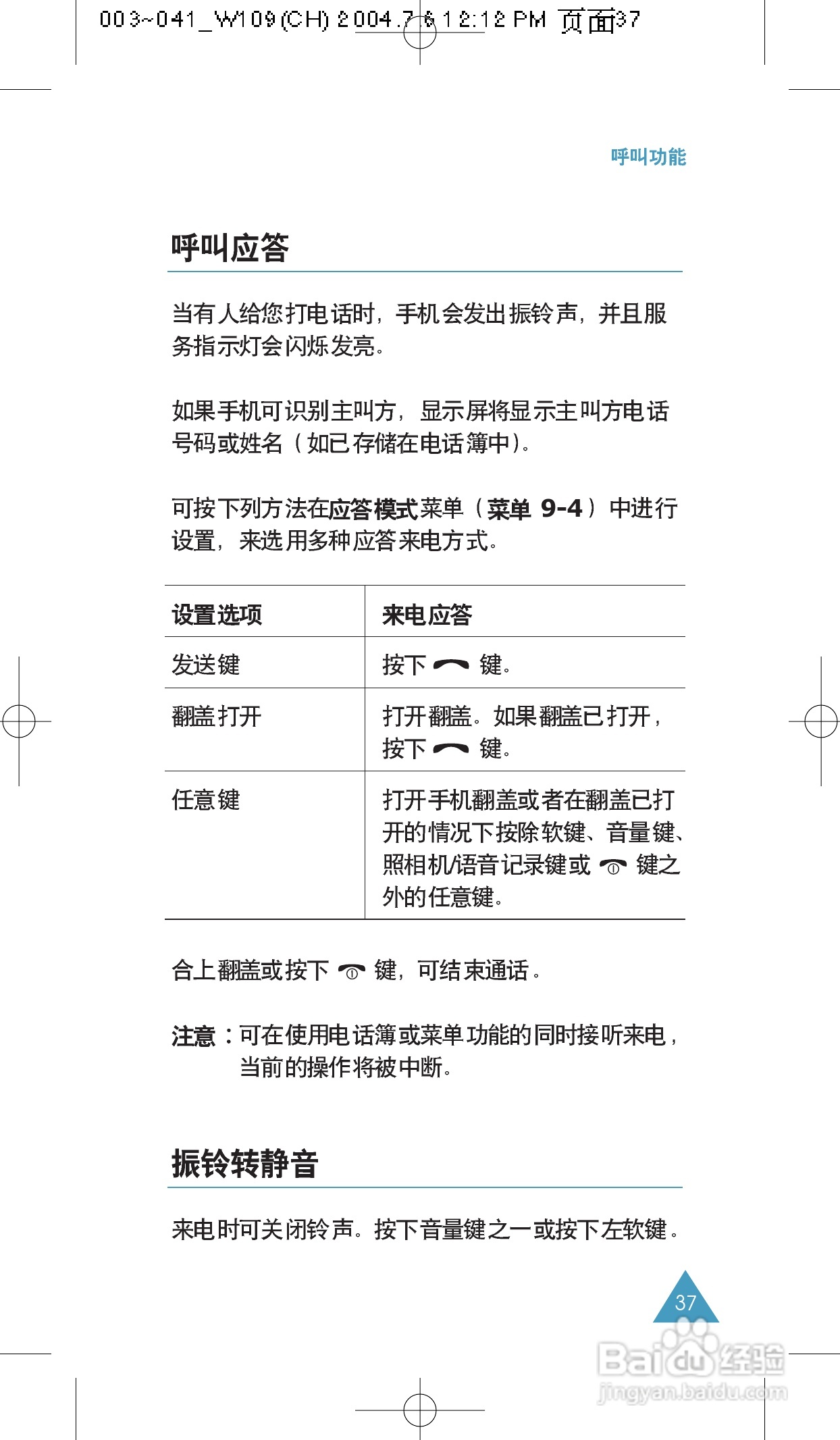
三星SCH-W109手机使用说明书:[4]
2026-03-29 20:19:03
(共篇)
上一篇:
|
下一篇:
声明:
本网站引用、摘录或转载内容仅供网站访问者交流或参考,不代表本站立场,如存在版权或非法内容,请联系站长删除,联系邮箱:site.kefu@qq.com。
相关推荐
三星SCH-W109手机使用说明书:[14]
阅读量:192
三星SCH-W109手机使用说明书:[18]
阅读量:183
手机如何查看已连接wifi的密码
阅读量:156
手机6g和8g的区别
阅读量:24
手机如何登陆网页电脑版淘宝
阅读量:100
猜你喜欢
纠结什么意思
直男是什么意思啊
什么中药减肥
灰心丧气的意思
香港什么时候回归祖国
gmv是什么意思
胡豆的功效与作用
顿服是什么意思
前列腺钙化是什么意思
做课件用什么软件
猜你喜欢
什么是brt
眉清目秀的意思
建档立卡是什么意思
引擎是什么意思
空调除湿是什么意思
什么是igbt
女人最喜欢什么
什么是熟女
short是什么意思
百多邦的作用