小度生活
首页
美食营养
手工爱好
生活家居
返回
小度生活
首页
美食营养
游戏数码
手工爱好
生活家居
健康养生
运动户外
职场理财
情感交际
母婴教育
时尚美容
知识问答
生活知识
生活百科
搜索
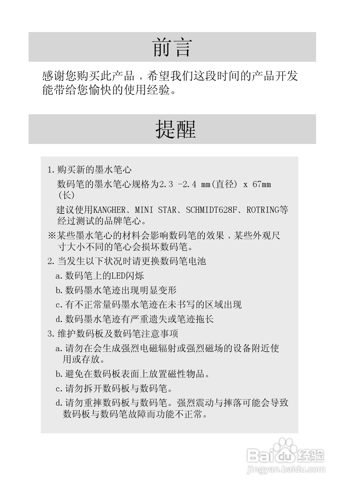
昆盈 G-Note 7000型笔记本电脑使用说明书:[1]
2026-05-11 05:50:41
本篇为《昆盈 G-Note 7000型笔记本电脑使用说明书》,主要介绍该产品的使用方法以及常见故障解决方案。
(共篇)
下一篇:
声明:
本网站引用、摘录或转载内容仅供网站访问者交流或参考,不代表本站立场,如存在版权或非法内容,请联系站长删除,联系邮箱:site.kefu@qq.com。
相关推荐
昆盈G-Shot P510型数码相机使用说明书:[1]
阅读量:189
昆盈G-Shot P611型数码相机使用说明书:[1]
阅读量:112
昆盈G-Shot A435型数码相机使用说明书:[1]
阅读量:152
昆盈G-Shot P533型数码相机使用说明书:[1]
阅读量:73
昆盈 G-Shot P534型数码相机使用说明书:[1]
阅读量:127
猜你喜欢
意义是什么意思
stories是什么意思
take是什么意思
空调显示e6是什么意思
hk是什么意思
窗口期是什么意思
机理是什么意思
精日分子是什么意思
胎儿头位是什么意思
北极熊的毛是什么颜色的
猜你喜欢
称赞的反义词是什么
油管是什么
一什么沙滩
led是什么意思
什么样的红点是艾滋病
内存条有什么用
750是什么金
什么是散光
什么是平行四边形
什么补肾效果最好