小度生活
首页
美食营养
手工爱好
生活家居
返回
小度生活
首页
美食营养
游戏数码
手工爱好
生活家居
健康养生
运动户外
职场理财
情感交际
母婴教育
时尚美容
知识问答
生活知识
生活百科
搜索
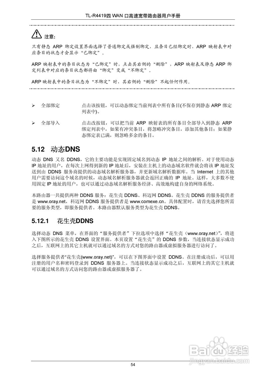
普联TP-LINK TL-R4419路由器使用说明书:[6]
2026-04-23 06:26:04
本篇为《普联TP-LINK TL-R4419路由器使用说明书》,主要介绍该产品的使用方法以及常见故障解决方案。
(共篇)
上一篇:
|
下一篇:
声明:
本网站引用、摘录或转载内容仅供网站访问者交流或参考,不代表本站立场,如存在版权或非法内容,请联系站长删除,联系邮箱:site.kefu@qq.com。
相关推荐
路由器密码怎么修改
阅读量:73
普联TP-LINK TL-R4199G路由器使用说明书:[4]
阅读量:54
普联TP-LINK TL-R4149路由器使用说明书:[2]
阅读量:102
普联TP-LINK TL-R4149路由器使用说明书:[3]
阅读量:163
普联TP-LINK TL-R4149路由器使用说明书:[4]
阅读量:167
猜你喜欢
中成药是什么意思
cake是什么意思
两个o型血能生出什么血型的孩子
管委会是什么性质单位
如什么如什么的成语
展现的近义词是什么
厅级干部是什么级别
前卫是什么意思
浮夸是什么意思
985是什么意思
猜你喜欢
clap什么意思英语
王者荣耀这个赛季什么时候结束
嘎嘎是什么意思
可可托海是什么意思
php是什么
peach是什么意思
1955年属什么生肖
什么是三校生
岩茶属于什么茶
gmc是什么车