小度生活
首页
美食营养
手工爱好
生活家居
返回
小度生活
首页
美食营养
游戏数码
手工爱好
生活家居
健康养生
运动户外
职场理财
情感交际
母婴教育
时尚美容
知识问答
生活知识
搜索
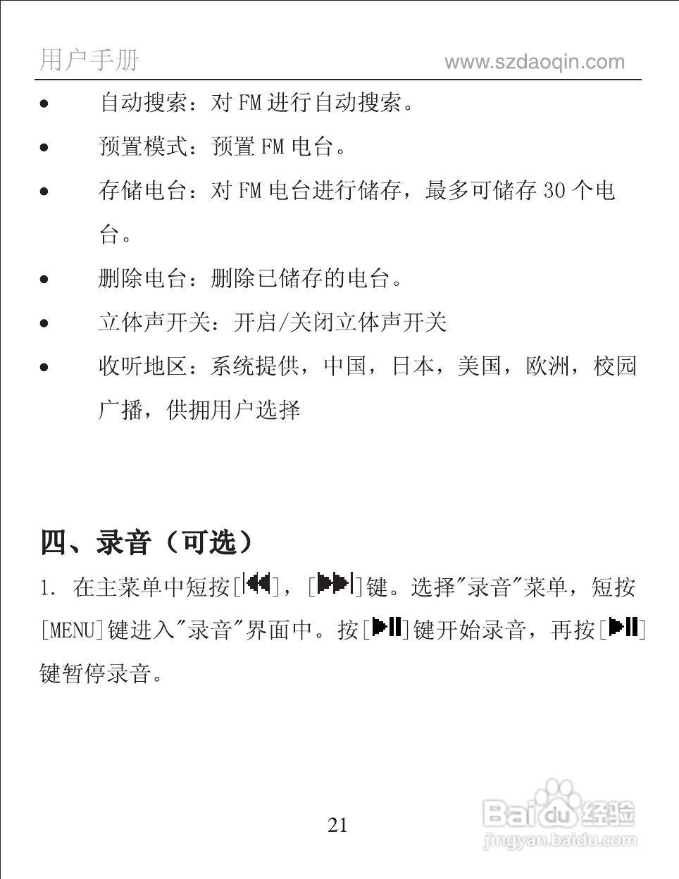
道勤RM770数码播放器使用说明书:[3]
2025-10-05 14:13:58
本篇为《道勤RM770数码播放器使用说明书》,主要介绍该产品的使用方法以及常见故障解决方案。
(共篇)
上一篇:
|
下一篇:
声明:
本网站引用、摘录或转载内容仅供网站访问者交流或参考,不代表本站立场,如存在版权或非法内容,请联系站长删除,联系邮箱:site.kefu@qq.com。
相关推荐
道勤RM770数码播放器使用说明书:[1]
阅读量:171
道勤RM770数码播放器使用说明书:[4]
阅读量:137
使用说明书封面怎么做
阅读量:75
道勤RM770数码播放器使用说明书:[5]
阅读量:100
道勤RM770数码播放器使用说明书:[2]
阅读量:143
猜你喜欢
慈善的意思
容重是什么意思
独立法人是什么意思
荷花什么时候开的
farm是什么意思
build是什么意思
害太岁是什么意思
什么是vcr
study是什么意思
电磁炉什么牌子最好
猜你喜欢
景深是什么意思
股票前面加xd是什么意思
马和什么生肖相冲
考研结果什么时候出
朱日和是什么意思
防水胶什么牌子好
portrait是什么意思
顺祝商祺是什么意思
机制是什么意思
善哉是什么意思