小度生活
首页
美食营养
手工爱好
生活家居
返回
小度生活
首页
美食营养
游戏数码
手工爱好
生活家居
健康养生
运动户外
职场理财
情感交际
母婴教育
时尚美容
搜索
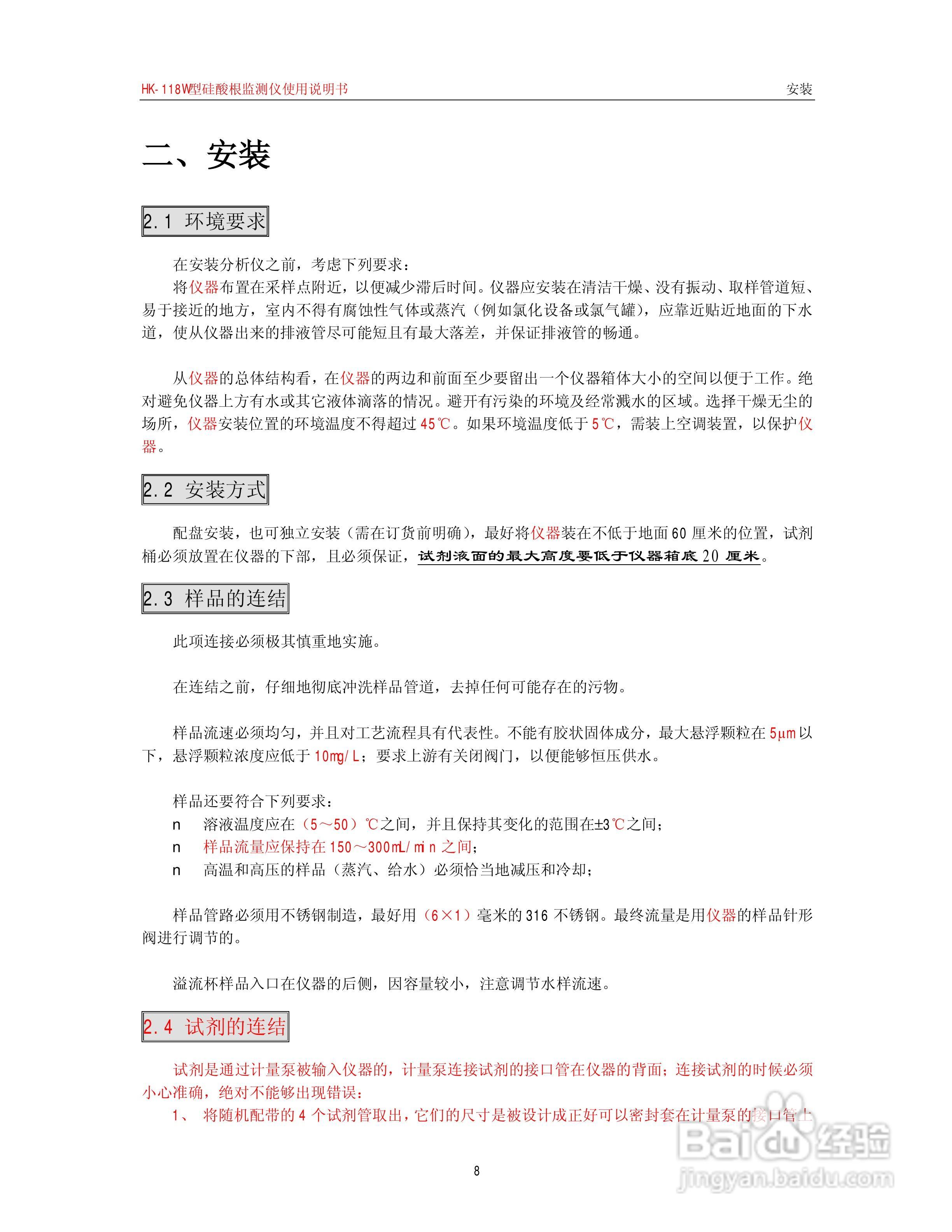
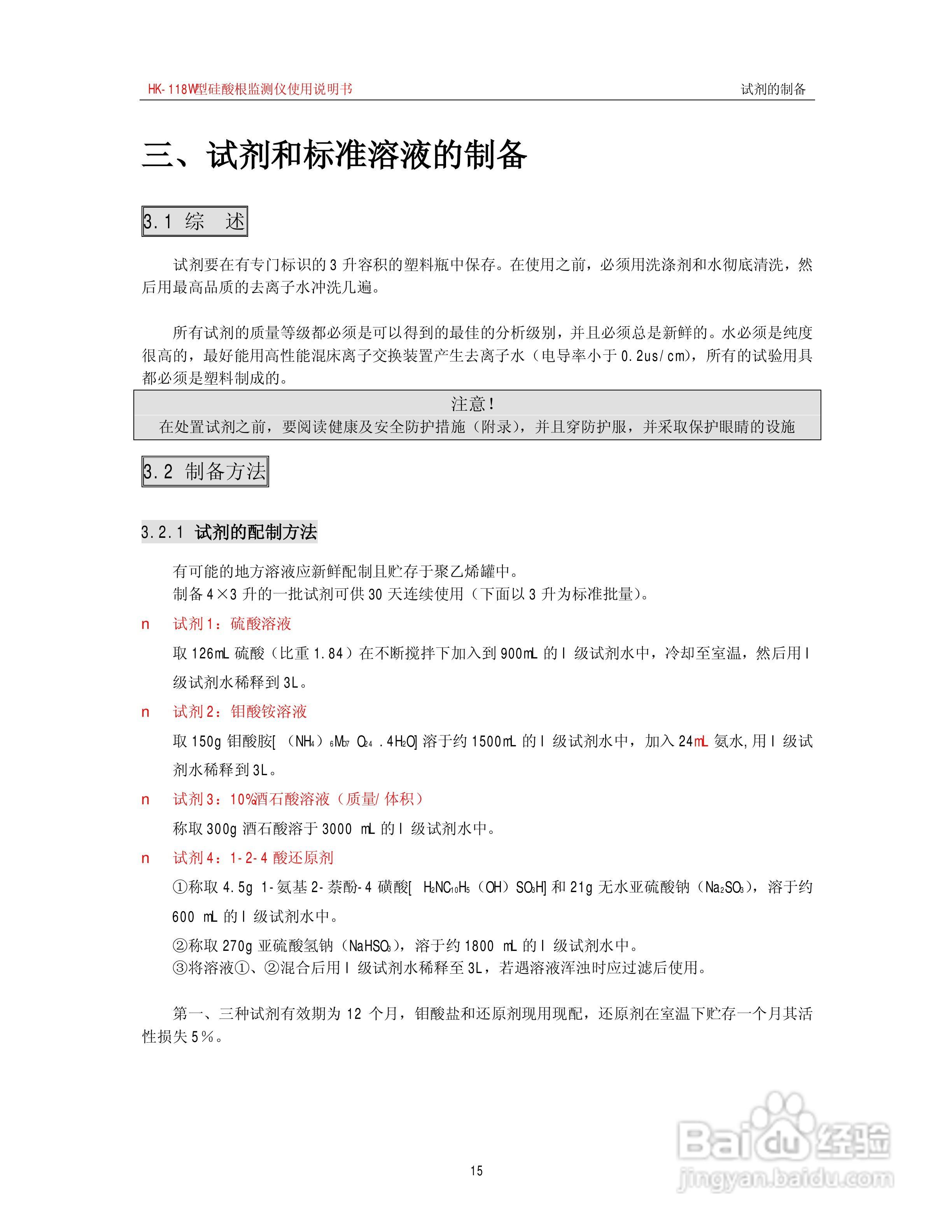
HK-118W型硅酸根监测仪使用说明书:[2]
2025-11-13 10:35:13
本篇为《HK-118W型硅酸根监测仪使用说明书》,主要介绍该产品的使用方法以及常见故障解决方案。
(共篇)
上一篇:
|
下一篇:
声明:
本网站引用、摘录或转载内容仅供网站访问者交流或参考,不代表本站立场,如存在版权或非法内容,请联系站长删除,联系邮箱:site.kefu@qq.com。
相关推荐
HK-118C型硅酸根监测仪说明书:[2]
阅读量:169
HK-118C型硅酸根监测仪说明书:[1]
阅读量:95
HK-118C型硅酸根监测仪说明书:[3]
阅读量:120
HK-118C型硅酸根监测仪说明书:[4]
阅读量:130
HK-108W型磷酸根监测仪使用说明书:[1]
阅读量:143
猜你喜欢
泰国有什么特产
浙江有什么旅游景点
坚持什么工作总基调
王宝强开什么车
什么是乙醇汽油
什么是痛风病
男生生日礼物送什么好
基友是什么意思
oa是什么意思
花枝招展的意思
猜你喜欢
白色玫瑰代表什么
手术后喝什么汤
gl是什么意思
匝道是什么意思
儒雅是什么意思
q币能买什么
nlp是什么意思
破屋是什么意思
引什么什么什么
转户口需要什么手续