小度生活
首页
美食营养
手工爱好
生活家居
返回
小度生活
首页
美食营养
游戏数码
手工爱好
生活家居
健康养生
运动户外
职场理财
情感交际
母婴教育
时尚美容
知识问答
生活知识
生活百科
搜索
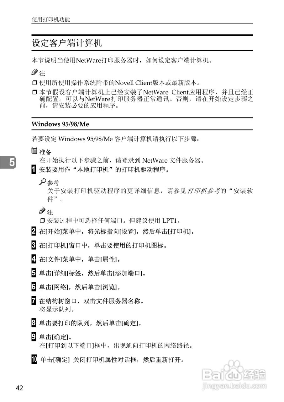
基士得耶CP6346P一体机使用说明书:[37]
2026-04-05 23:25:02
本篇为《基士得耶CP6346P一体机使用说明书》,主要介绍该产品的使用方法以及常见故障解决方案。
(共篇)
上一篇:
|
下一篇:
声明:
本网站引用、摘录或转载内容仅供网站访问者交流或参考,不代表本站立场,如存在版权或非法内容,请联系站长删除,联系邮箱:site.kefu@qq.com。
相关推荐
基士得耶CP6346P一体机使用说明书:[36]
阅读量:147
基士得耶CP6346P一体机使用说明书:[25]
阅读量:158
使用说明书封面怎么做
阅读量:28
基士得耶CP6346P一体机使用说明书:[45]
阅读量:149
基士得耶CP6346P一体机使用说明书:[42]
阅读量:34
猜你喜欢
汗牛充栋是什么意思
平台是什么意思
四大是什么
mc什么意思
水是由什么组成的
眼睛模糊用什么眼药水
lower是什么意思
草酸是什么
基尼系数是什么
太阳穴长痘痘是什么原因
猜你喜欢
白莲花什么意思
低迷是什么意思
6月5号是什么日子
什么是腺肌症
什么是电子邮件地址
什么水果减肥
乙肝表面抗原是什么意思
什么样的眼睛
沙棘是什么
video是什么意思