动物疫苗行业发展与投资环境分析方法
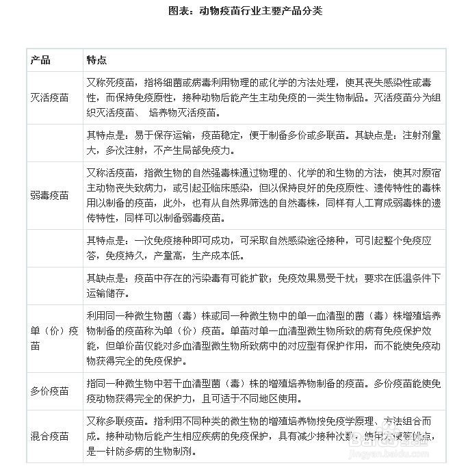
1、动物疫苗行业主要产品分类

2、动物疫苗行业政策环境分析
近年来,动物疫苗行业一直是国家产业政策大力支持的行业,是国家重点鼓励发展的方向。具体的相关政策如下表所示。

3、动物疫苗行业产业链分析
动物疫苗行业属于医药制造业,其上游主要为一般包括临床、流行病研究机构、基础研究机构或企业,还包括参与动物疫苗研发、生产的设备、培养基、化学试剂和药包材等制造企业等;中游为动物疫苗制作和加工;下游为最终消费者,消费需求和消费能力决定了市场容量的大小,这些都影响和决定了动物疫苗产品的市场前景和经济效益。

4、动物疫苗行业发展状况分析
动物疫苗行业在国内为新兴行业,与欧美发达国家相比,发展相对落后。但国内动物疫苗市场具有独特的发展机遇,诸如畜牧业的发展、庞大的免疫群体等因素使我国动物疫苗市场发展独具优势。随着人们预防意识的提高,政府对动物疫情的重视,以及防疫法规的健全,我国动物疫苗市场还将释放出更大的增长潜力。尤其是随着宠物市场的逐渐发展,国内动物疫苗市场将步入快速发展的黄金时期。
动物疫苗行业属于兽用药品,2013年我国兽用药品行业规模以上企业数量达到457家,其中亏损企业数量达到30家,亏损企业占总企业数量的6.56%。2013年,具体中国兽用药品企业状态描述如下:

声明:本网站引用、摘录或转载内容仅供网站访问者交流或参考,不代表本站立场,如存在版权或非法内容,请联系站长删除,联系邮箱:site.kefu@qq.com。
阅读量:167
阅读量:194
阅读量:127
阅读量:187
阅读量:102