小度生活
首页
美食营养
手工爱好
生活家居
返回
小度生活
首页
美食营养
游戏数码
手工爱好
生活家居
健康养生
运动户外
职场理财
情感交际
母婴教育
时尚美容
知识问答
生活知识
搜索
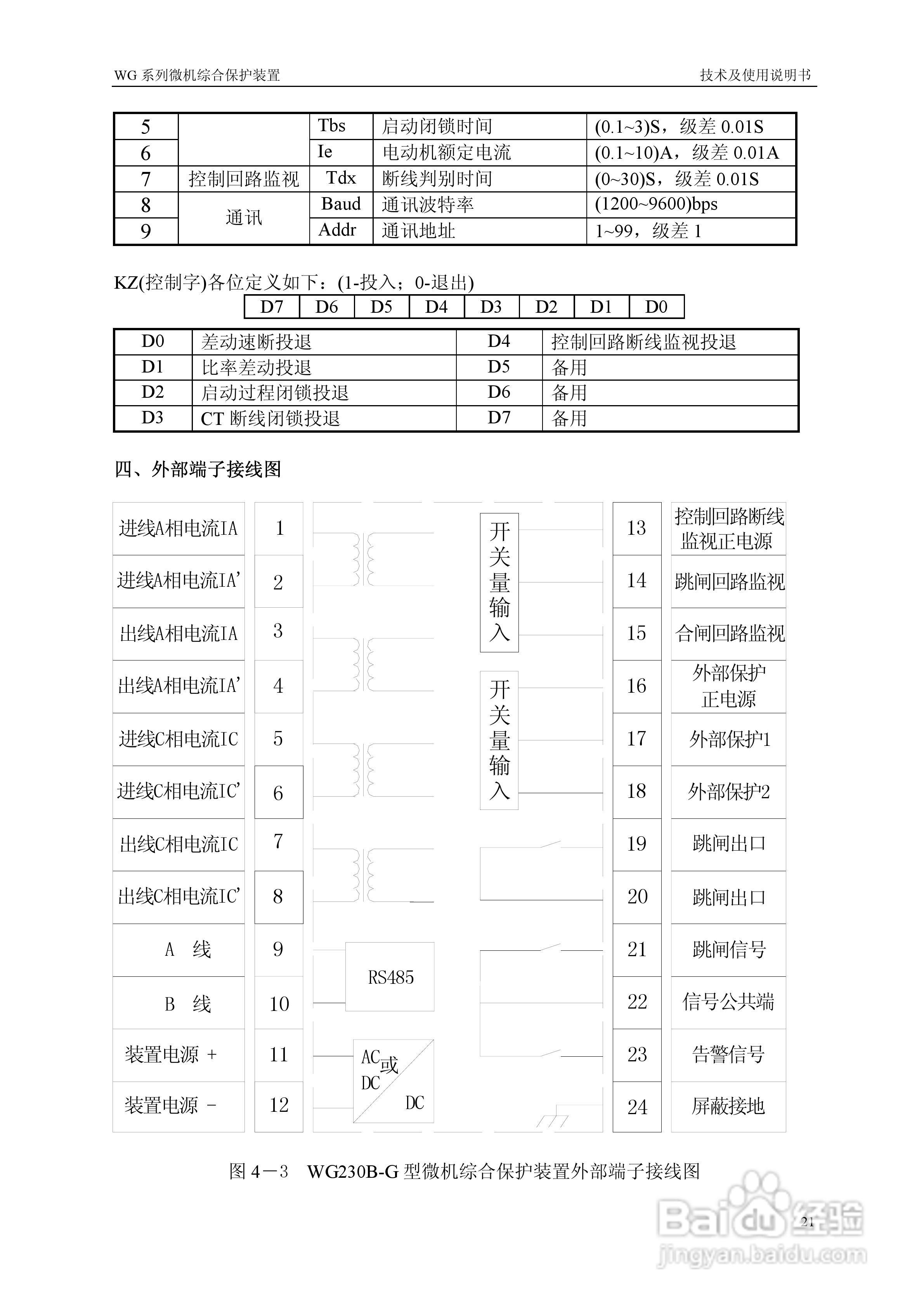
WG230B-G型微机综合保护装置说明书:[3]
2025-10-27 11:19:36
本篇为《WG230B-G型微机综合保护装置说明书》,主要介绍该产品的使用方法以及常见故障解决方案。
(共篇)
上一篇:
|
下一篇:
声明:
本网站引用、摘录或转载内容仅供网站访问者交流或参考,不代表本站立场,如存在版权或非法内容,请联系站长删除,联系邮箱:site.kefu@qq.com。
相关推荐
WG230B-G型微机综合保护装置说明书:[2]
阅读量:115
JD-211C微机保护装置使用说明书:[3]
阅读量:78
RCS-915G型微机母线保护装置技术和使用说明书:[3]
阅读量:76
南瑞RCS-915E型微机母线保护装置使用说明书:[3]
阅读量:163
RCS-915SH型微机母线保护装置技术和使用说明书:[3]
阅读量:23
猜你喜欢
怎么做汤圆
department怎么读
康普顿机油怎么样
蛇怎么交配
christmas怎么读
信封封面怎么写
海尔洗衣机怎么样
曹植怎么死的
背疼是怎么回事
鱼油怎么吃
猜你喜欢
cad怎么画角度
文玩核桃怎么盘
狗狗拉肚子了怎么办
我的世界怎么去地狱
内分泌失调怎么解决
邝怎么读
qq邮箱的格式怎么写
qq怎么删除聊天记录
反问句怎么改
冰箱结冰怎么快速除冰