小度生活
首页
美食营养
手工爱好
生活家居
返回
小度生活
首页
美食营养
游戏数码
手工爱好
生活家居
健康养生
运动户外
职场理财
情感交际
母婴教育
时尚美容
知识问答
生活知识
生活百科
搜索
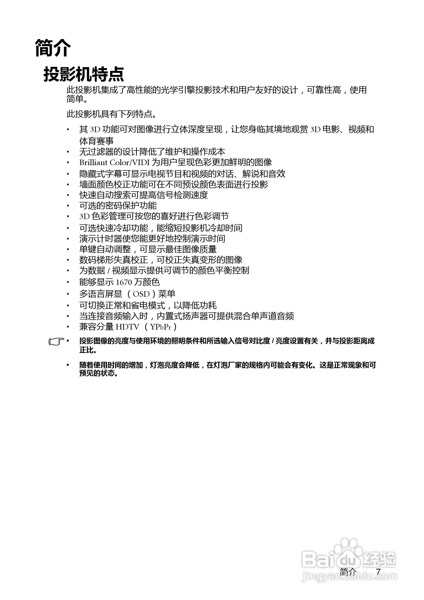
明基MX501投影机使用说明书:[1]
2026-03-26 12:43:06
本篇为《明基MX501投影机使用说明书》,主要介绍该产品的使用方法以及常见故障解决方案。
(共篇)
下一篇:
声明:
本网站引用、摘录或转载内容仅供网站访问者交流或参考,不代表本站立场,如存在版权或非法内容,请联系站长删除,联系邮箱:site.kefu@qq.com。
相关推荐
爱普生EB-C450XE投影机使用说明书:[5]
阅读量:173
明基W100投影机使用说明书:[1]
阅读量:170
夏普XR-J325XA投影机使用说明书:[4]
阅读量:58
爱普生EB-C260XS投影机使用说明书:[4]
阅读量:124
富可视IN3116投影机使用说明书:[2]
阅读量:193
猜你喜欢
ps切片怎么保存
电脑出现蓝屏是怎么回事
五菱怎么样
集成墙面怎么样
面试官如何提问
水土不服长痘怎么办
wps页面设置在哪里
干海参如何泡发
红箭鱼怎么分公母
捷豹xe怎么样
猜你喜欢
偏旁怎么打
春天在哪里奇迹暖暖
whoops英语怎么读
峨眉山旅游路线
耳朵红热是怎么回事
河蚌怎么洗
如何制作名片
云南旅游景点介绍
苏打粉怎么用
工作收入证明怎么开