小度生活
首页
美食营养
手工爱好
生活家居
返回
小度生活
首页
美食营养
游戏数码
手工爱好
生活家居
健康养生
运动户外
职场理财
情感交际
母婴教育
时尚美容
知识问答
生活知识
生活百科
搜索
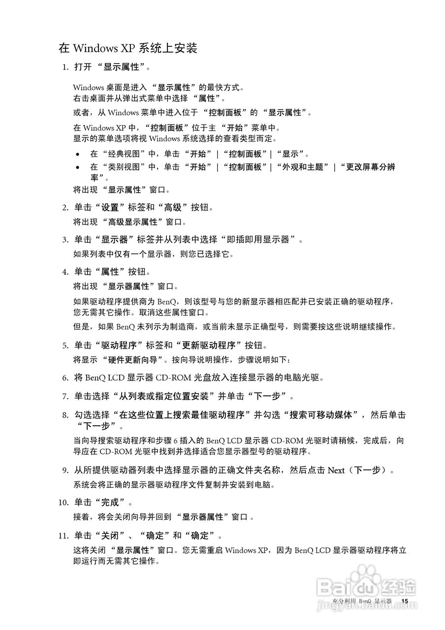
明基G700A液晶显示器使用说明书:[2]
2026-04-22 13:54:45
(共篇)
上一篇:
|
下一篇:
声明:
本网站引用、摘录或转载内容仅供网站访问者交流或参考,不代表本站立场,如存在版权或非法内容,请联系站长删除,联系邮箱:site.kefu@qq.com。
相关推荐
明基G700A液晶显示器使用说明书:[1]
阅读量:153
液晶显示器如何消磁
阅读量:152
明基G700A液晶显示器使用说明书:[3]
阅读量:119
明基G2220HD液晶显示器使用说明书:[2]
阅读量:44
明基G2020HDA液晶显示器使用说明书:[2]
阅读量:140
猜你喜欢
什么时候订机票最便宜
晓出净慈寺送林子方古诗意思
eia什么意思
11万左右买什么车好
治灰指甲用什么药
770是什么意思
质疑的意思
solve是什么意思
dry的意思
猴年马月的意思
猜你喜欢
宝宝生日祝福语
什么叫非普通住房
汽车马力是什么意思
圆脸烫什么发型好看
伤不起什么意思
thx是什么意思
飞机安检不能带什么
乌龟什么时候开始冬眠
祝福高考
现在手机什么牌子好