小度生活
首页
美食营养
手工爱好
生活家居
返回
小度生活
首页
美食营养
游戏数码
手工爱好
生活家居
健康养生
运动户外
职场理财
情感交际
母婴教育
时尚美容
知识问答
生活知识
搜索
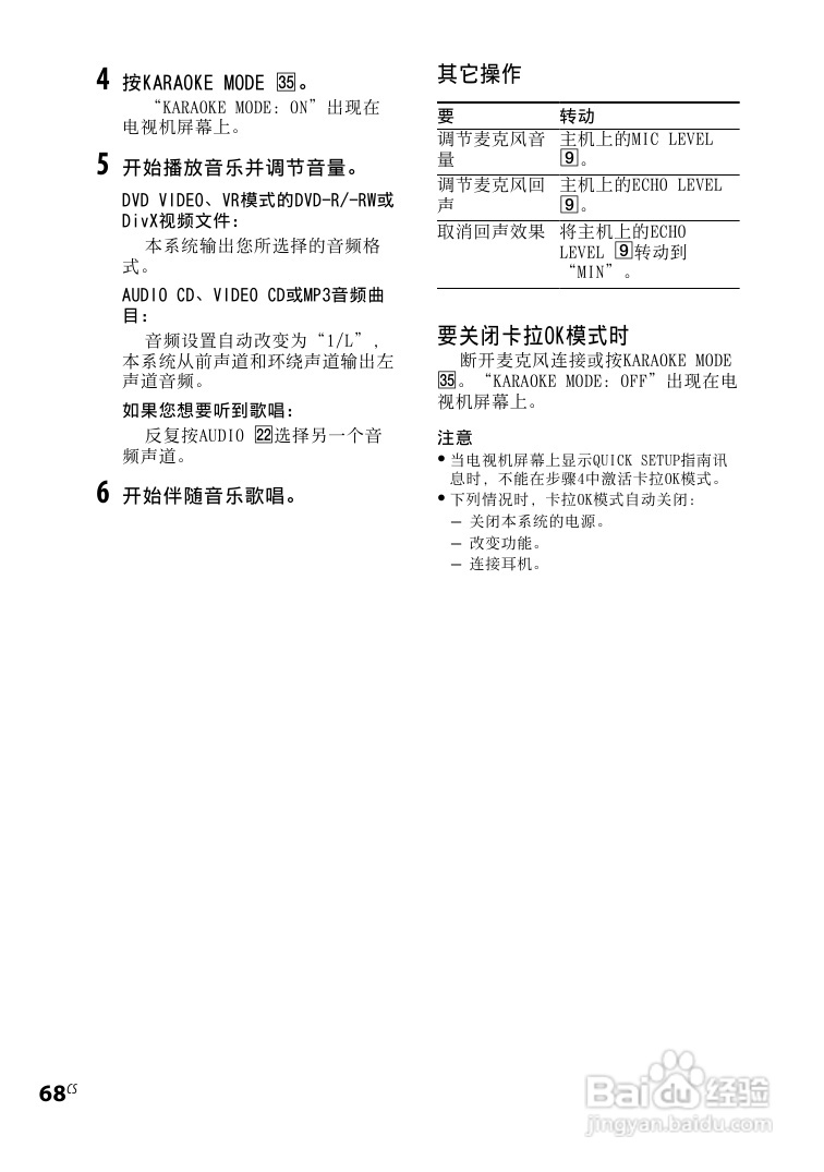
索尼CMT-DH3迷你组合音响使用说明书:[9]
2026-02-06 13:12:40
(共篇)
上一篇:
|
下一篇:
声明:
本网站引用、摘录或转载内容仅供网站访问者交流或参考,不代表本站立场,如存在版权或非法内容,请联系站长删除,联系邮箱:site.kefu@qq.com。
相关推荐
索尼CMT-DH3迷你组合音响使用说明书:[8]
阅读量:194
索尼CMT-DH3迷你组合音响使用说明书:[7]
阅读量:138
索尼耳机煲机方法
阅读量:28
索尼a6000肩带怎么装
阅读量:34
索尼a6000新手教程
阅读量:137
猜你喜欢
送给爸爸的祝福语
俞灏明为什么烧伤
讳疾忌医的意思
不耻下问是什么意思
although是什么意思
月经是什么意思
元旦节祝福语简短
家庭装修用什么水管
什么时间申购新股中签率高
框剪结构是什么意思
猜你喜欢
什么是软包装
土豪是什么意思
健康祝福语
2010属什么生肖
接二连三的意思
台湾有什么值得买的
倾注的意思
过年祝福语
冰天雪地的意思
什么牌子的polo衫好