小度生活
首页
美食营养
手工爱好
生活家居
返回
小度生活
首页
美食营养
游戏数码
手工爱好
生活家居
健康养生
运动户外
职场理财
情感交际
母婴教育
时尚美容
知识问答
生活知识
生活百科
搜索
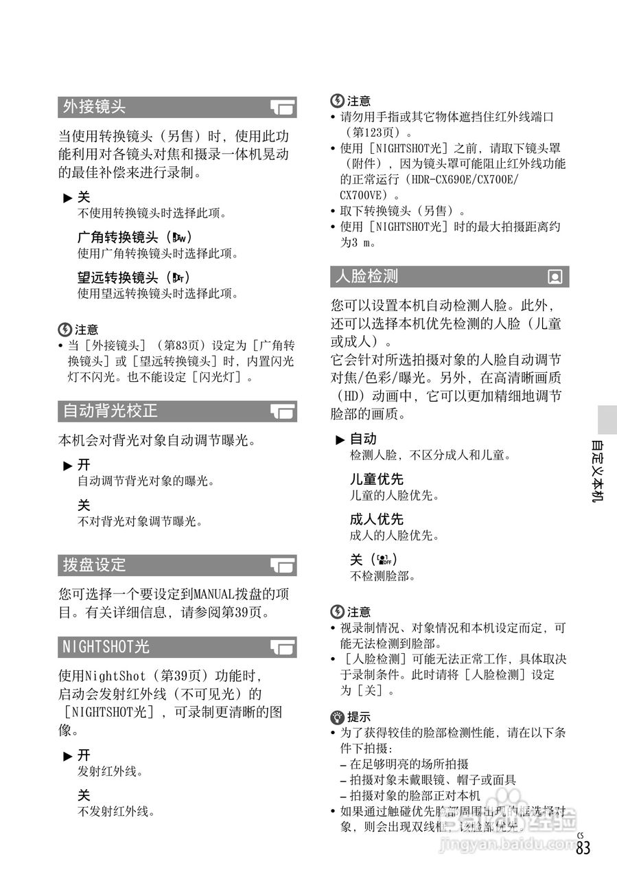
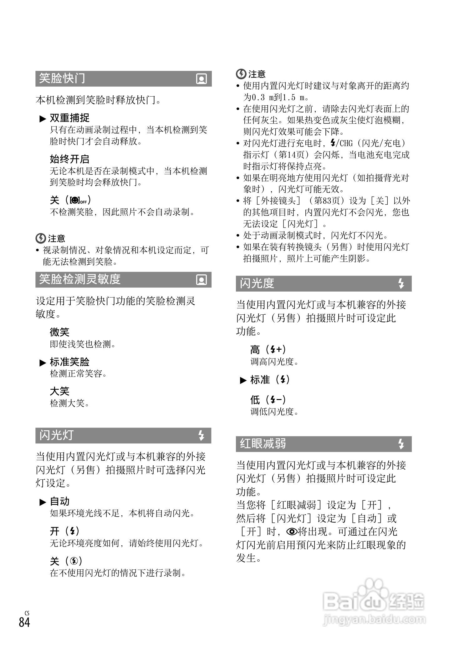
索尼HDR-CX560VE数码相机使用说明书:[9]
2026-03-27 04:05:33
本篇为《索尼HDR-CX560VE数码相机使用说明书》,主要介绍该产品的使用方法以及常见故障解决方案。
(共篇)
上一篇:
|
下一篇:
声明:
本网站引用、摘录或转载内容仅供网站访问者交流或参考,不代表本站立场,如存在版权或非法内容,请联系站长删除,联系邮箱:site.kefu@qq.com。
相关推荐
索尼HDR-CX560VE数码相机使用说明书:[10]
阅读量:98
索尼HDR-CX560E数码相机使用说明书:[9]
阅读量:125
索尼HDR-CX560E数码相机使用说明书:[6]
阅读量:87
索尼HDR-CX560E数码相机使用说明书:[7]
阅读量:40
索尼HDR-CX560E数码相机使用说明书:[2]
阅读量:110
猜你喜欢
qq怎么批量删除好友
qq空间怎么关闭
调查报告怎么写
阴道炎怎么办
肝区疼痛是怎么回事
上眼睑下垂怎么办
鸡胸怎么矫正
肌肉拉伤怎么办
苹果官网怎么查序列号
黄花菜怎么吃
猜你喜欢
螃蟹怎么清洗干净
冰箱结冰怎么办
德才表现怎么写
wifi怎么设置密码
绿萝叶子发黄怎么回事
雅兰床垫怎么样
怎么添加打印机
体脂率怎么算
玲珑轮胎质量怎么样
拜字五笔怎么打