小度生活
首页
美食营养
手工爱好
生活家居
返回
小度生活
首页
美食营养
游戏数码
手工爱好
生活家居
健康养生
运动户外
职场理财
情感交际
母婴教育
时尚美容
知识问答
生活知识
搜索
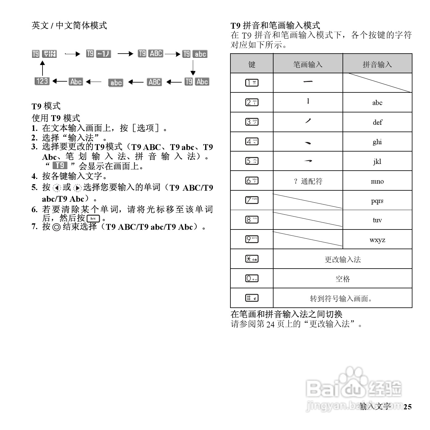
夏普SH6220C手机使用说明书:[3]
2026-02-06 23:42:48
(共篇)
上一篇:
|
下一篇:
声明:
本网站引用、摘录或转载内容仅供网站访问者交流或参考,不代表本站立场,如存在版权或非法内容,请联系站长删除,联系邮箱:site.kefu@qq.com。
相关推荐
夏普SH6220C手机使用说明书:[1]
阅读量:184
夏普SH8158U手机使用说明书:[3]
阅读量:78
夏普WX-T82手机使用说明书:[3]
阅读量:89
手机怎么给视频添加音乐的三种方法
阅读量:61
手机如何查看已连接wifi的密码
阅读量:118
猜你喜欢
小学数学如何评课
狮子的生活习性
哈弗m4怎么样
康恩贝维生素怎么样
tpe是什么材料
如何制作系统u盘
假如生活欺骗了你教案
废柴道士的爆笑生活
壁虎在家里是什么征兆
熊猫血是什么血型
猜你喜欢
牡丹江大学怎么样
妊娠期是什么意思
记分周期怎么算
怎么给宝宝换尿布
力五庄怎么加点
there是什么意思
如何开发软件
kpi是什么意思
邮局汇款怎么汇
如何判断肤质