小度生活
首页
美食营养
手工爱好
生活家居
返回
小度生活
首页
美食营养
游戏数码
手工爱好
生活家居
健康养生
运动户外
职场理财
情感交际
母婴教育
时尚美容
知识问答
生活知识
搜索
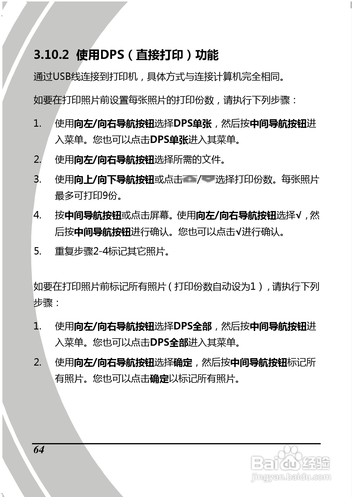
BenQ D28数码摄像机使用说明书:[8]
2026-01-14 07:02:50
本篇为《BenQ D28数码摄像机使用说明书》,主要介绍该产品的使用方法以及常见故障解决方案。
(共篇)
上一篇:
|
下一篇:
声明:
本网站引用、摘录或转载内容仅供网站访问者交流或参考,不代表本站立场,如存在版权或非法内容,请联系站长删除,联系邮箱:site.kefu@qq.com。
相关推荐
BenQ D28数码摄像机使用说明书:[9]
阅读量:44
BenQ D28数码摄像机使用说明书:[3]
阅读量:53
BenQ DV M31数码摄像机使用说明书:[1]
阅读量:186
使用说明书wf2651使用指南
阅读量:116
使用说明书封面怎么做
阅读量:188
猜你喜欢
八万以下买什么车好
随波逐流是什么意思
三生有幸的意思
胖人穿什么显瘦
area是什么意思
才高八斗是什么意思
有什么好玩的单机游戏吗
abs系统是什么意思
什么是人民币贬值
韦编三绝是什么意思
猜你喜欢
煎饼侠什么时候上映
窗台板用什么材料好
趸是什么意思
废旧荧光灯属于什么垃圾
家徒四壁的意思
涓涓的意思
驴友是什么意思
curtain是什么意思
什么手机铃声最好听
端午节祝福短信