小度生活
首页
美食营养
手工爱好
生活家居
返回
小度生活
首页
美食营养
游戏数码
手工爱好
生活家居
健康养生
运动户外
职场理财
情感交际
母婴教育
时尚美容
知识问答
生活知识
搜索
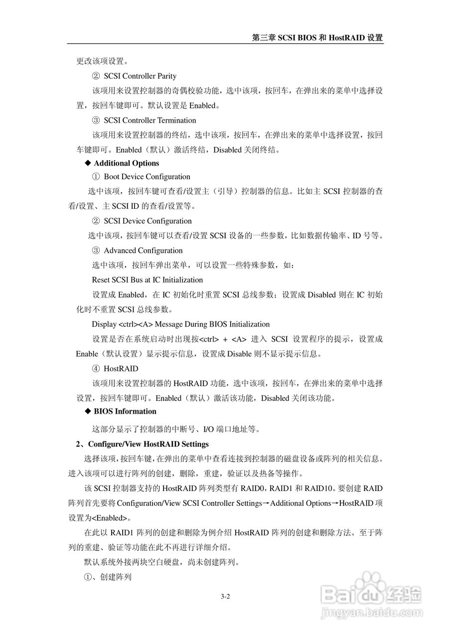
浪潮英信服务器NL380D用户手册说明书:[2]
2025-12-12 22:49:51
本篇为《浪潮英信服务器NL380D用户手册说明书》,主要介绍该产品的使用方法以及常见故障解决方案。
(共篇)
上一篇:
声明:
本网站引用、摘录或转载内容仅供网站访问者交流或参考,不代表本站立场,如存在版权或非法内容,请联系站长删除,联系邮箱:site.kefu@qq.com。
相关推荐
浪潮英信服务器NL380D用户手册说明书:[1]
阅读量:171
浪潮英信服务器sp3200d用户手册说明书:[2]
阅读量:66
浪潮英信服务器sp3200d用户手册说明书:[3]
阅读量:105
浪潮英信刀片服务器NX7140D用户手册说明书:[2]
阅读量:43
浪潮英信刀片服务器NX7140D用户手册说明书:[3]
阅读量:139
猜你喜欢
水仙怎么养
星界边境攻略
长沙旅游团
浏阳大围山旅游攻略
河南郭亮村旅游攻略
爱好旅游打一成语
小米盒子怎么连接电脑
跑步可以减肥吗
玉镯怎么慢慢杀死你
当我孤独的时候还可以抱着你
猜你喜欢
电脑卡慢怎么处理
中国十大旅游城市
中国水上旅游网
皮蛋凉拌的做法
凉拌牛肉的做法
qq被冻结了怎么样才可以解冻
平潭旅游必去十大景点
巢湖旅游
郭亮村自驾旅游攻略
三星笔记本怎么样