小度生活
首页
美食营养
手工爱好
生活家居
返回
小度生活
首页
美食营养
游戏数码
手工爱好
生活家居
健康养生
运动户外
职场理财
情感交际
母婴教育
时尚美容
知识问答
生活知识
搜索
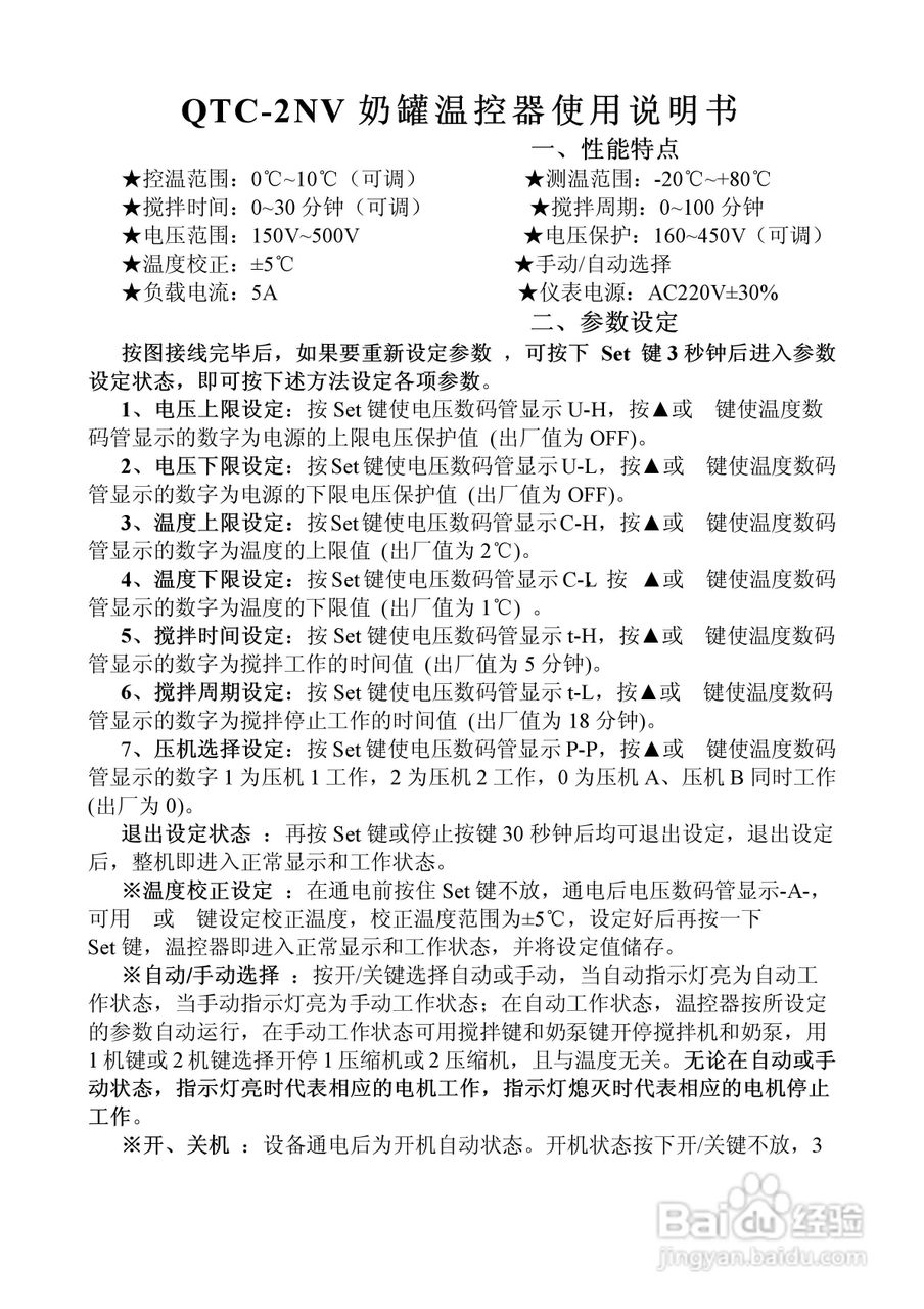
先达QTC-2NV温度控制器说明书
2026-01-24 14:24:40
声明:
本网站引用、摘录或转载内容仅供网站访问者交流或参考,不代表本站立场,如存在版权或非法内容,请联系站长删除,联系邮箱:site.kefu@qq.com。
相关推荐
先达UA温度控制器说明书
阅读量:96
先达XQ-1(4键)温度控制器说明书
阅读量:36
先达XQ-1(8键)温度控制器说明书
阅读量:160
中央空调一拖三怎么安装线路
阅读量:97
空调三根电源线怎么接
阅读量:168
猜你喜欢
铲屎官是什么意思
paste是什么意思
2019年是什么生肖年
diet是什么意思
release是什么意思
trace是什么意思
dnf手游什么时候公测
jp什么意思
饭后运动
锲而不舍的锲是什么意思
猜你喜欢
necessary是什么意思
复婚需要什么手续
什么是虚拟机
开水烫伤用什么药
运动会作文
野外烧烤需要准备什么
约会恋爱究竟是什么
m站是什么
敏感肌肤用什么护肤品
作文什么的滋味