小度生活
首页
美食营养
手工爱好
生活家居
返回
小度生活
首页
美食营养
游戏数码
手工爱好
生活家居
健康养生
运动户外
职场理财
情感交际
母婴教育
时尚美容
知识问答
生活知识
生活百科
搜索
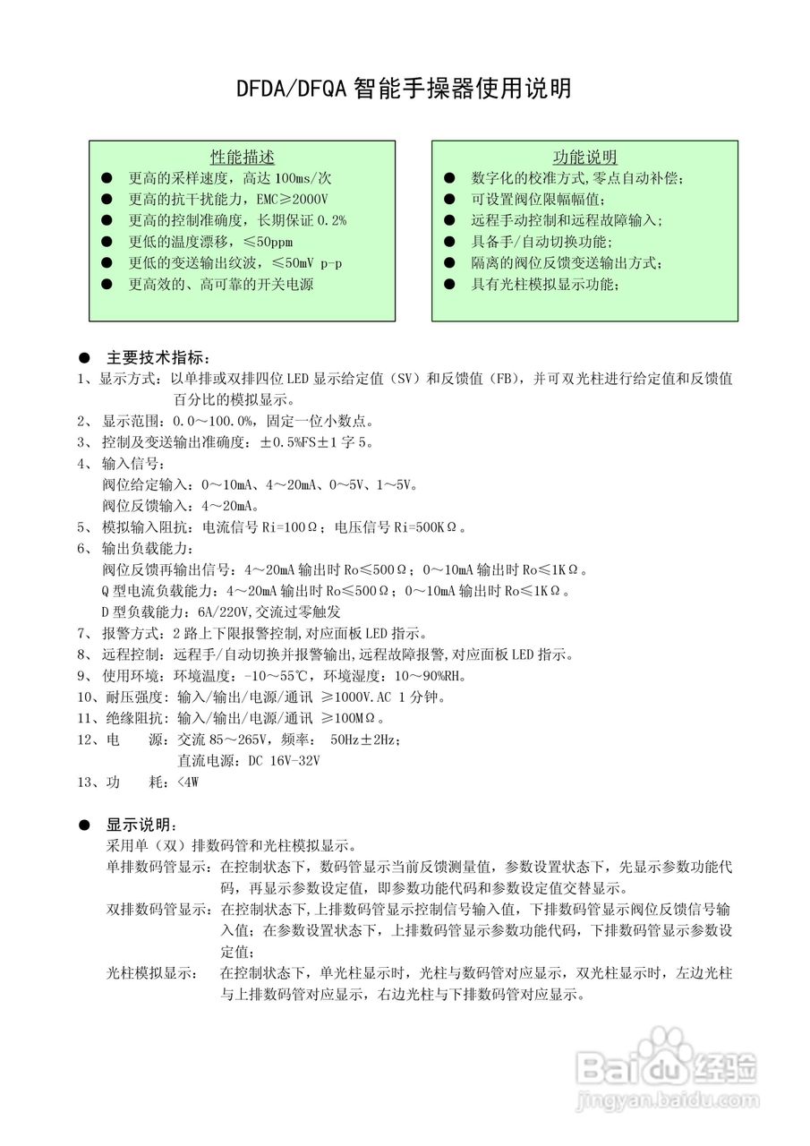
DFDA/DFQA智能手操器使用说明书
2026-04-27 11:43:16
声明:
本网站引用、摘录或转载内容仅供网站访问者交流或参考,不代表本站立场,如存在版权或非法内容,请联系站长删除,联系邮箱:site.kefu@qq.com。
相关推荐
小公司经营过程中的注意事项
阅读量:173
一台手机两个微信号怎么设置
阅读量:124
如何申请微信号?
阅读量:174
微信分号怎么分身
阅读量:34
两个手机号在一个手机注册两个微信怎么弄
阅读量:83
猜你喜欢
本科一本二本什么意思
有没有什么好看的小说
说明方法有哪些及作用
木瓜的功效与作用禁忌
参苓白术丸的功效与作用
黄瓜汁的功效与作用
说明方法及作用
取环后要注意什么
struggle什么意思
滑石的功效与作用
猜你喜欢
音乐知识
知识管理软件
送鞋子代表什么意思
生长素的作用
复方氨酚烷胺片的作用
铁皮枫斗的功效与作用
运动会方队
电动车什么电池最好
山茱萸的功效与作用
什么叫会车