小度生活
首页
美食营养
手工爱好
生活家居
返回
小度生活
首页
美食营养
游戏数码
手工爱好
生活家居
健康养生
运动户外
职场理财
情感交际
母婴教育
时尚美容
知识问答
生活知识
搜索
ACER宏基Aspire 1520笔记本说明书:[7]
2026-02-28 13:01:29
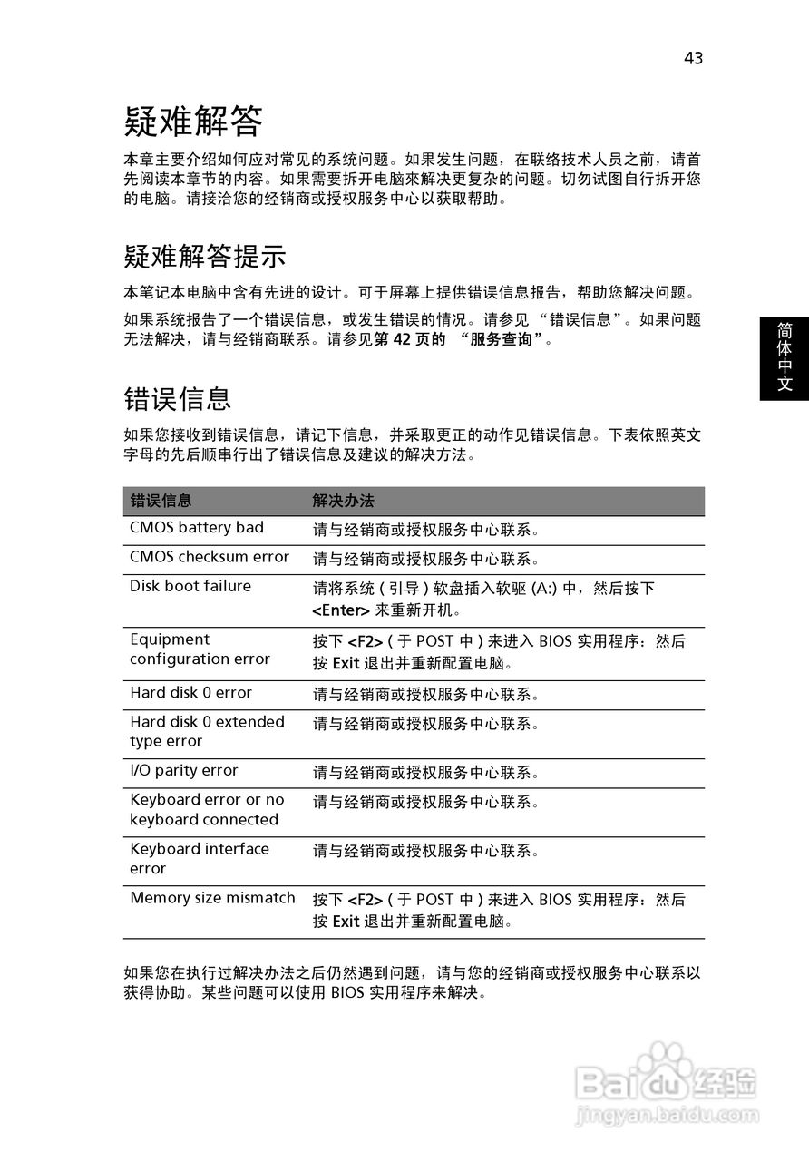
本篇为《ACER宏基Aspire 1520笔记本说明书》,主要介绍该产品的使用方法以及常见故障解决方案。
(共篇)
上一篇:
声明:
本网站引用、摘录或转载内容仅供网站访问者交流或参考,不代表本站立场,如存在版权或非法内容,请联系站长删除,联系邮箱:site.kefu@qq.com。
相关推荐
ACER宏基Aspire 1520笔记本说明书:[6]
阅读量:142
ACER宏基Aspire 1300笔记本说明书:[7]
阅读量:154
ACER宏基Aspire 1360笔记本说明书:[7]
阅读量:108
宏基Acer Aspire 4530拆机教程
阅读量:173
ACER宏基Aspire 1500笔记本说明书:[7]
阅读量:108
猜你喜欢
醋泡生姜的功效与作用
夜交藤的功效与作用及禁忌
会计属于什么专业类别
什么是签字笔
考研成绩什么时候出来
销魂什么意思
boss是什么意思
吐槽是什么意思
oops是什么意思
高傲是什么意思
猜你喜欢
汽车改色需要什么手续
奄奄一息的意思
加油卡有什么好处
mpv是什么意思
自我介绍包括什么
泄洪是什么意思
铁树的功效与作用
夜书所见古诗的意思
空杯心态是什么意思
战无不胜的意思