痔疮如何避免开刀
1、一、首先要确定自己真的得了痔疮,主要有以下几种症状可以鉴别
1.大便后有血,不疼,多数是便上沾几滴鲜红色血,或是纸巾带血
2.疼痛,排便时疼痛,日常生活中有胀痛
3.脱垂感、坠胀感:明显感觉到菊花里的肉球往外坠

2、二、痔疮的本质
在人体直肠下端和肛管内有丰富的静脉丛,这些静脉丛组成肛垫组织,在不良的生活习惯(久坐久站等)的影响下,导致血管破裂、瘀血肿胀,甚至有的肛垫组织脱出肛门,这些肿物就是痔疮了。
痔疮根据位置可分为内痔、外痔、混合痔。我们通常把发生在齿状线以上的痔疮称为内痔,以下的称为外痔。二者兼有的就是混合痔。齿状线是肛管与直肠相连合处,呈锯齿状的环形线。

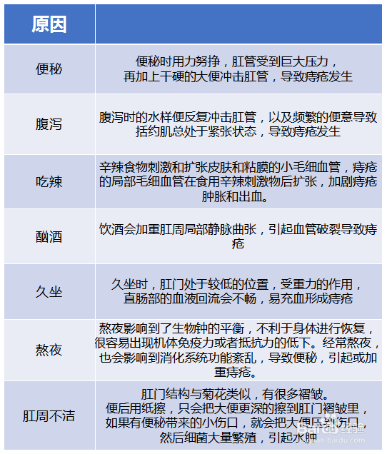
3、三、痔疮的原因有哪些?
之前提到,痔疮是在种种不良生活习惯的影响下,使得肛周静脉血管破裂,产生瘀血,形成肿块脱出肛门,这些生活习惯主要有:

4、四、痔疮如何避免开刀?
1.痔疮分为四期,1-2期可以不用手术,如果已经到了3期,就难免要去挨一刀,所以务必要珍惜1-2期可以保守治疗的机会,避免开刀!
1.1-2期可不用手术。如图所示,如果你仅有便血,没有脱出,这属于一期。如果便血,并且大便时候痔疮脱出,但便后痔块能自行缩回,这是二期。
虽然1-2期可以不用手术,但这也是菊花对你的一个严重警告,如果再不采取措施,并改变生活习惯,你就必须要挨一刀。

5、2.避免开刀的具体方法
具体的方法分三点,一是改善生活习惯,二要做好肛门的护理,三是按医嘱对症使用药物,做好这三点,痔疮会慢慢好转,不然症状反复发作,就会越来越严重,到了三期就要被迫手术了,手术的痛苦和代价是难以承受的,一般来说,综合费用5000-1.5万,痛不欲生7-15天,彻底恢复至少3个月。

6、①改善生活习惯
改善生活习惯,只要跟原因里的那些不良习惯反着来:控制饮食、不吃辣、不酗酒、避免久坐、不熬夜、规律排便、保持肛周清洁。
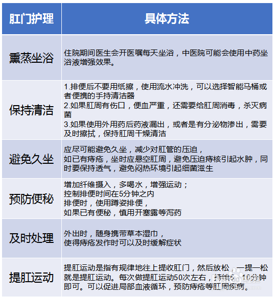
7、②做好肛门护理
肛门护理,具体有以下几个方面:

8、选择医学级的肛门护理工具
做到这些肛门护理并不容易,你需要专门的护理工具,医生一般会让你准备一套肛肠康复包,肛肠专科大医院都有,科室走廊的便民护理柜里也有。

9、买的时候要注意下面提到的真伪鉴别,不符合医学标准的产品会使肛门护理效果大打折扣,甚至危害健康。



10、③遵医嘱对症用药
由于个体差异大,用药不存在绝对的最好、最快、最有效,除常用非处方药外,应在医生指导下充分结合个人情况选择最合适的药物。
11、最后,再次提醒大家,改善生活习惯,做好肛门护理,对症用药,避免开刀!