小度生活
首页
美食营养
手工爱好
生活家居
返回
小度生活
首页
美食营养
游戏数码
手工爱好
生活家居
健康养生
运动户外
职场理财
情感交际
母婴教育
时尚美容
知识问答
生活知识
生活百科
搜索
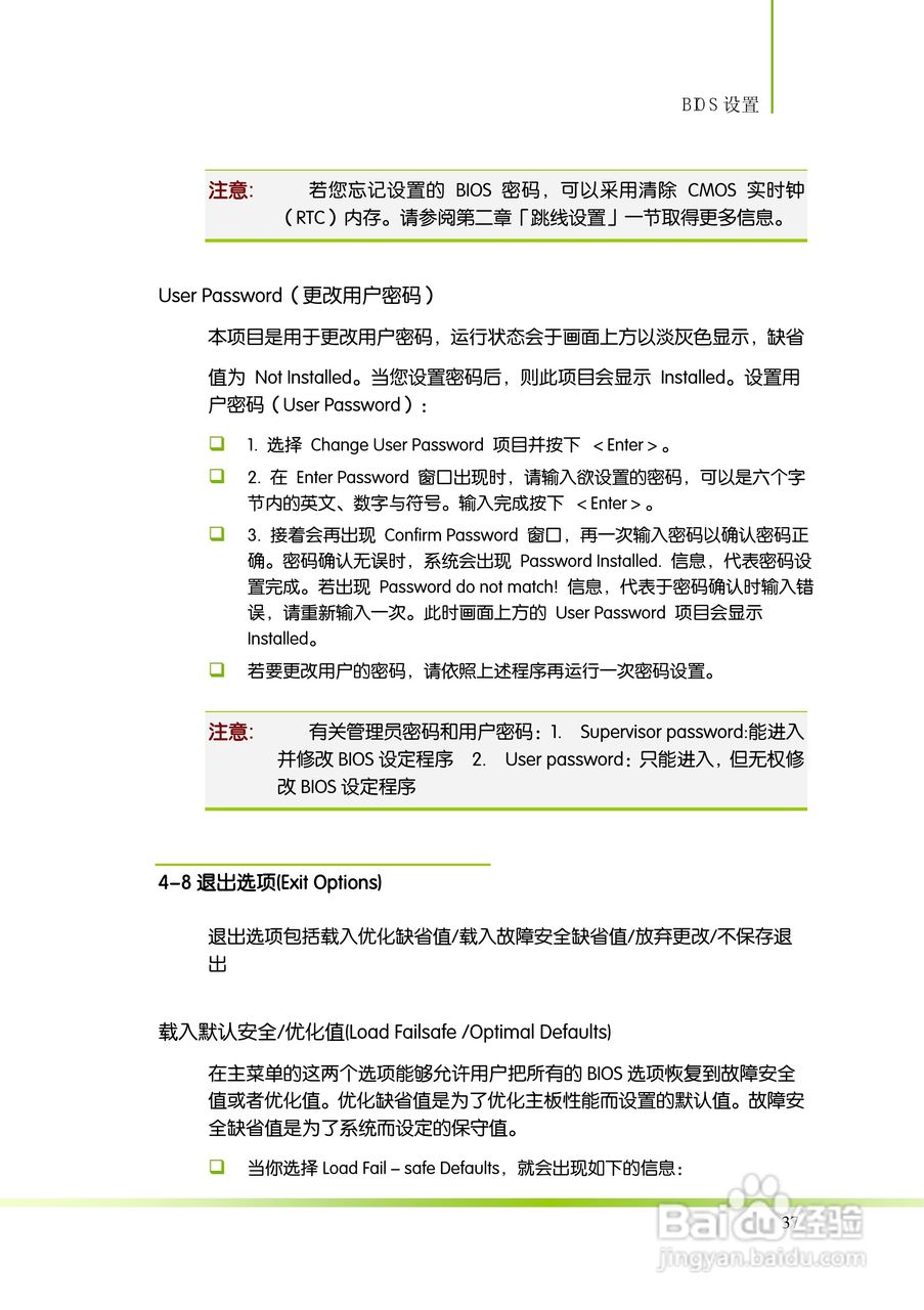
七彩虹主板速能AE50 V15型使用手册:[5]
2026-04-21 20:08:31
本篇为《七彩虹主板速能AE50 V15型使用手册》,主要介绍该产品的使用方法以及常见故障解决方案。
(共篇)
上一篇:
声明:
本网站引用、摘录或转载内容仅供网站访问者交流或参考,不代表本站立场,如存在版权或非法内容,请联系站长删除,联系邮箱:site.kefu@qq.com。
相关推荐
七彩虹Colorful战斧C.A870 V15主板使用手册:[5]
阅读量:90
七彩虹主板i-AE40 V14型使用手册:[5]
阅读量:61
七彩虹b150刷bios教程
阅读量:135
七彩虹主板i-AE40 V14型使用手册:[2]
阅读量:34
七彩虹主板i-AE40 V14型使用手册:[4]
阅读量:69
猜你喜欢
莫等闲白了少年头空悲切的意思
lpr利率是什么意思
红小豆的作用
黄氏的功效与作用
梦魇是什么意思
望而却步的意思
双顶径是什么意思
pg是什么意思
bs机是什么意思
什么车没有轮
猜你喜欢
胸透检查什么
泾渭分明的意思
处心积虑的意思
阖家幸福什么意思
擦边球是什么意思
cotton是什么意思
什么叫三资企业
300分能上什么专科
常州有什么好玩的
抄送是什么意思