小度生活
首页
美食营养
手工爱好
生活家居
返回
小度生活
首页
美食营养
游戏数码
手工爱好
生活家居
健康养生
运动户外
职场理财
情感交际
母婴教育
时尚美容
知识问答
生活知识
生活百科
搜索
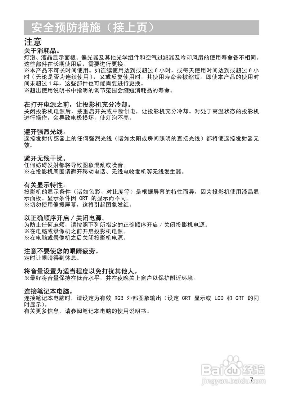
日立 MPJ1投影机说明书:[8]
2026-04-15 03:40:43
本篇为《日立 MPJ1投影机说明书》,主要介绍该产品的使用方法以及常见故障解决方案。
(共篇)
上一篇:
|
下一篇:
声明:
本网站引用、摘录或转载内容仅供网站访问者交流或参考,不代表本站立场,如存在版权或非法内容,请联系站长删除,联系邮箱:site.kefu@qq.com。
相关推荐
日立 CPS318W投影机说明书:[1]
阅读量:142
日立 HOME1投影机说明书:[2]
阅读量:60
日立 HOME1投影机说明书:[4]
阅读量:86
日立 PJTX10投影机说明书:[1]
阅读量:151
日立 ED-X30投影机说明书:[1]
阅读量:176
猜你喜欢
股票买卖手续费怎么算
怎么插入页码
aoe的o怎么读
长的笔顺怎么写
怎么了用英语怎么说
饺子面怎么和
松子怎么炒
drink怎么读
怎么鉴别玉的真假
被蚂蚁咬了怎么办
猜你喜欢
苹果黑屏怎么办
电脑怎么格式化
gym怎么读
我的世界箱子怎么做
84消毒液怎么用
电脑耳机没声音怎么设置
皮皮虾怎么做好吃
普利司通轮胎怎么样
平均速度怎么求
心情不好怎么发朋友圈