小度生活
首页
美食营养
手工爱好
生活家居
返回
小度生活
首页
美食营养
游戏数码
手工爱好
生活家居
健康养生
运动户外
职场理财
情感交际
母婴教育
时尚美容
知识问答
生活知识
生活百科
搜索
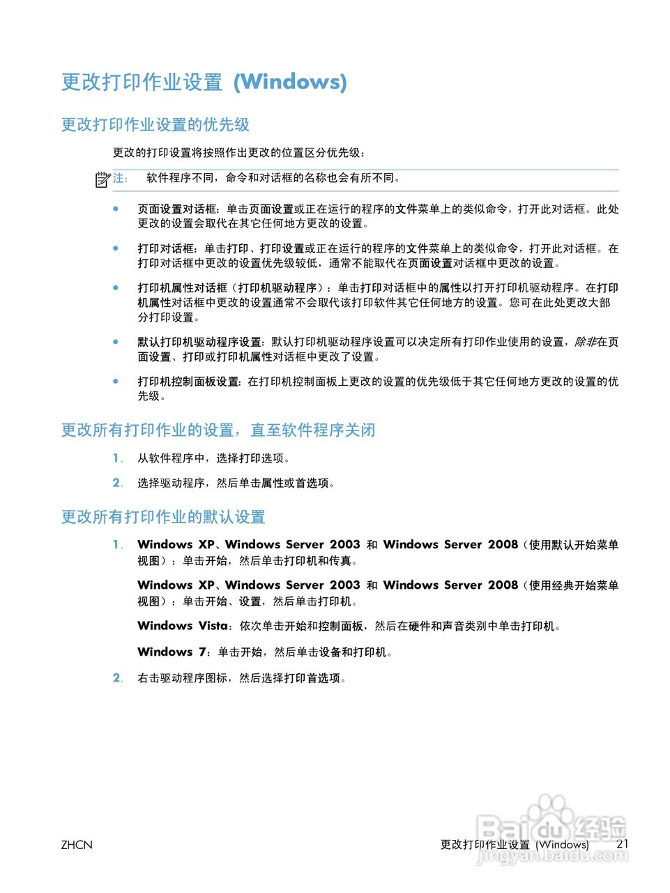
惠普LASERJET PRO 400 MFP M425一体机说明书:[4]
2026-03-27 01:42:25
本篇为《惠普LASERJET PRO 400 MFP M425一体机说明书》,主要介绍该产品的使用方法以及常见故障解决方案。
(共篇)
上一篇:
|
下一篇:
声明:
本网站引用、摘录或转载内容仅供网站访问者交流或参考,不代表本站立场,如存在版权或非法内容,请联系站长删除,联系邮箱:site.kefu@qq.com。
相关推荐
如何保养皮肤?沐浴露的选择也很重要
阅读量:66
【药品说明书】连花清瘟胶囊
阅读量:131
呕吐如何挂号就诊
阅读量:131
Deepin下视频录制处理
阅读量:101
打篮球如何提高抛投命中率?
阅读量:155
猜你喜欢
n档是什么意思
什么是自然数和整数
什么工作轻松又赚钱
2020什么年
梨型脸型适合什么发型
basketball是什么意思
货币基金是什么意思
有什么好听的dj
高考的祝福语
视频什么格式最小
猜你喜欢
盖印图层是什么意思
什么产品去黑头最好
凌云壮志的意思
生日祝福短信
上海最近有什么活动
面面俱到的意思
吃火锅配什么菜
人寿年丰的意思
桃李满天下是什么意思
故人的意思