小度生活
首页
美食营养
手工爱好
生活家居
返回
小度生活
首页
美食营养
游戏数码
手工爱好
生活家居
健康养生
运动户外
职场理财
情感交际
母婴教育
时尚美容
知识问答
生活知识
生活百科
搜索
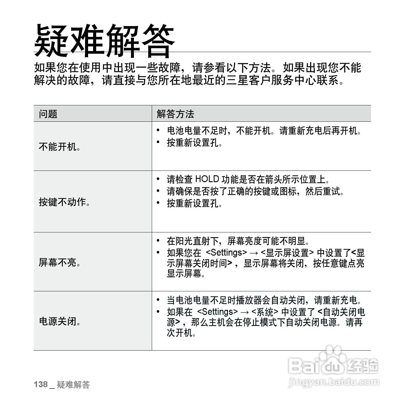
三星YP-P3 MP4播放器使用说明书:[14]
2026-03-26 18:46:53
本篇为《三星YP-P3 MP4播放器使用说明书》,主要介绍该产品的使用方法以及常见故障解决方案。
(共篇)
上一篇:
|
下一篇:
声明:
本网站引用、摘录或转载内容仅供网站访问者交流或参考,不代表本站立场,如存在版权或非法内容,请联系站长删除,联系邮箱:site.kefu@qq.com。
相关推荐
三星YP-P3 MP4播放器使用说明书:[12]
阅读量:29
三星YP-P3 MP4播放器使用说明书:[10]
阅读量:189
使用说明书封面怎么做
阅读量:86
使用说明书wf2651使用指南
阅读量:116
三星YP-P3 MP4播放器使用说明书:[8]
阅读量:145
猜你喜欢
tnt是什么
陈数是鹿晗的什么人
忍俊不禁的意思是什么
个人一等功有什么用
给孕妇送什么礼物好
阿门是什么意思
正方形纸可以折什么
artist是什么意思
otg线是什么
slow是什么意思
猜你喜欢
提拉米苏是什么意思
新媒体是什么
痤疮用什么药
shit什么意思
cosplay什么意思
c1驾驶证能开什么车
数字媒体应用技术专业学什么
什么书好看
菠菜不能和什么一起吃
胎盘钙化是什么意思