小度生活
首页
美食营养
手工爱好
生活家居
返回
小度生活
首页
美食营养
游戏数码
手工爱好
生活家居
健康养生
运动户外
职场理财
情感交际
母婴教育
时尚美容
知识问答
生活知识
搜索
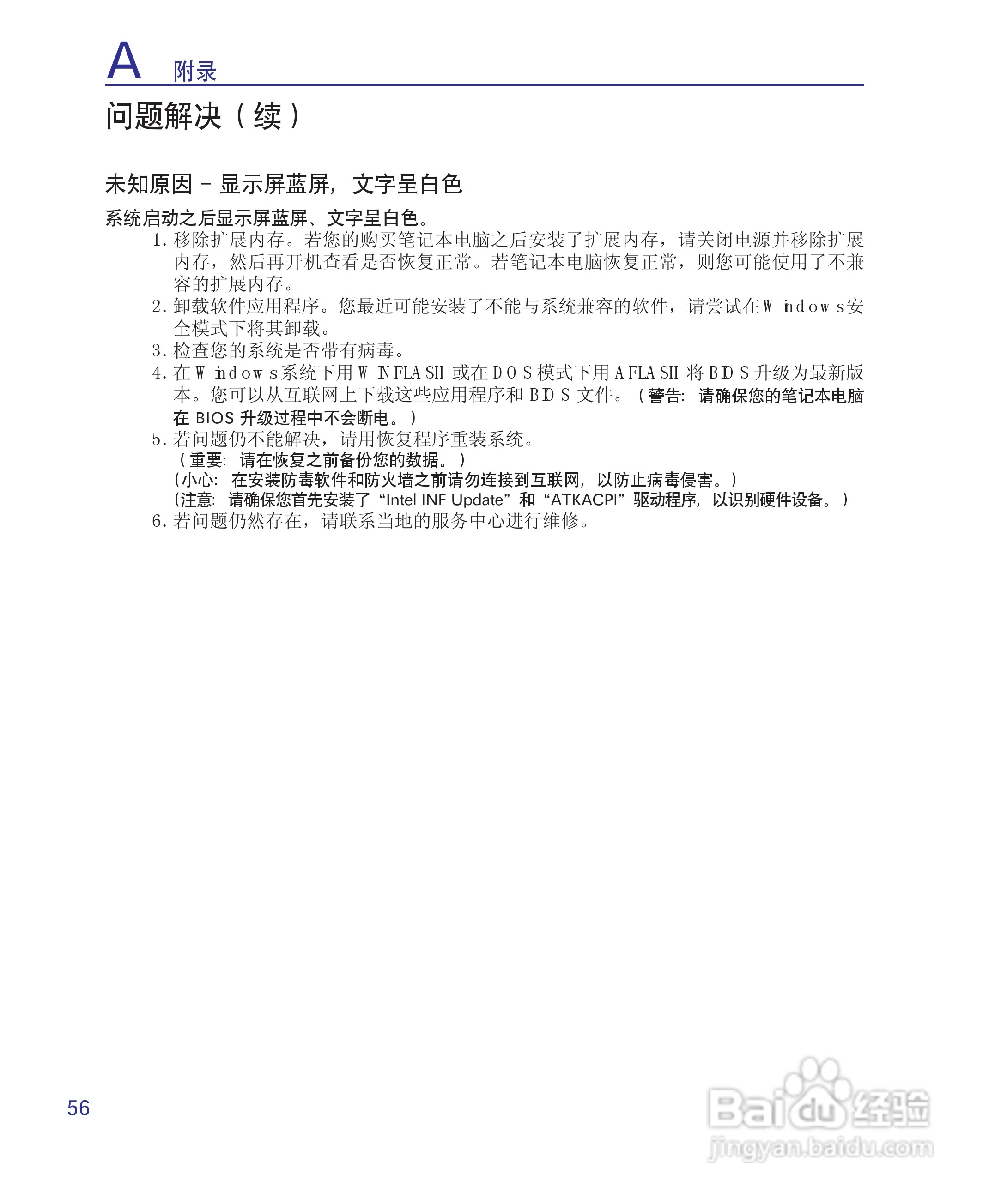
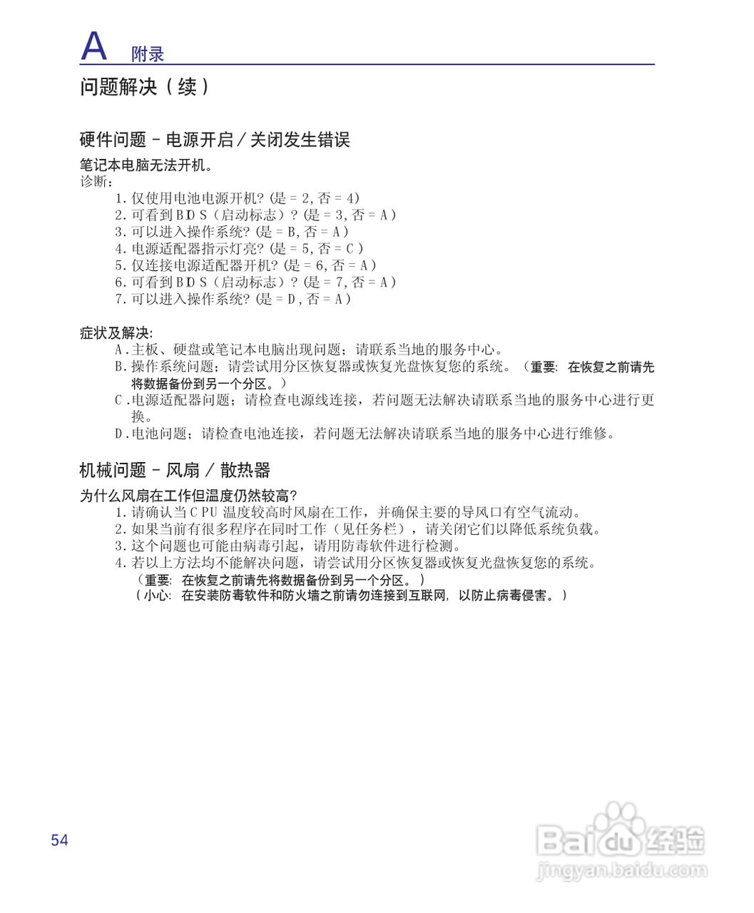
海尔T68M笔记本电脑使用说明书:[6]
2026-01-09 10:01:07
本篇为《海尔T68M笔记本电脑使用说明书》,主要介绍该产品的使用方法以及常见故障解决方案。
(共篇)
上一篇:
|
下一篇:
声明:
本网站引用、摘录或转载内容仅供网站访问者交流或参考,不代表本站立场,如存在版权或非法内容,请联系站长删除,联系邮箱:site.kefu@qq.com。
相关推荐
海尔T68笔记本电脑使用说明书:[6]
阅读量:119
海尔S60笔记本电脑使用说明书:[6]
阅读量:165
海尔T36笔记本电脑使用说明书:[6]
阅读量:44
海尔H30笔记本电脑使用说明书:[6]
阅读量:115
海尔7G至尊版笔记本电脑说明书:[6]
阅读量:94
猜你喜欢
防盗知识
什么是3c产品
金融知识
轻粉的功效与作用
红芸豆的功效与作用
平面向量知识点
益母草的作用
汽修知识
葵树子的功效与作用
韭菜根的功效与作用
猜你喜欢
五脏六腑指什么
铁观音的功效与作用
捕风捉影什么意思
牛蒡根的功效与作用
炙甘草的功效与作用
有什么好书值得阅读
marry me什么意思
千日红的功效与作用
教育理论综合知识
什么是ipv6