小度生活
首页
美食营养
手工爱好
生活家居
返回
小度生活
首页
美食营养
游戏数码
手工爱好
生活家居
健康养生
运动户外
职场理财
情感交际
母婴教育
时尚美容
知识问答
生活知识
搜索
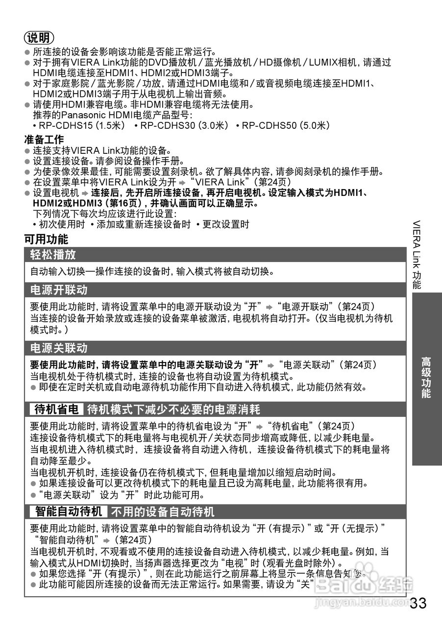
松下TH-P50X20C液晶彩电使用说明书:[4]
2025-10-22 01:32:35
(共篇)
上一篇:
|
下一篇:
声明:
本网站引用、摘录或转载内容仅供网站访问者交流或参考,不代表本站立场,如存在版权或非法内容,请联系站长删除,联系邮箱:site.kefu@qq.com。
相关推荐
松下TH-P50X20C液晶彩电使用说明书:[5]
阅读量:157
松下TH-P42C22C液晶彩电使用说明书:[4]
阅读量:159
松下TH-P46G20C液晶彩电使用说明书:[4]
阅读量:75
松下dvx200使用教程
阅读量:20
松下摄像机使用教程
阅读量:113
猜你喜欢
筹码分布图怎么看
准考证丢了怎么办
基围虾怎么做好吃
学历和学位怎么填
脚麻了怎么办
我的世界酿造台怎么做
泰拉瑞亚猪鲨怎么打
腊鱼怎么做好吃
头晕耳鸣是怎么回事
川字纹怎么消除
猜你喜欢
qq怎么设置聊天背景
阳痿怎么治疗
怎么让月经提前来
坏蛋是怎么样炼成的2
坐便器漏水怎么修
小米手机怎么刷机
怎么注册电子邮箱
八爪鱼怎么清洗
洁面乳怎么用
来例假肚子疼怎么办