小度生活
首页
美食营养
手工爱好
生活家居
返回
小度生活
首页
美食营养
游戏数码
手工爱好
生活家居
健康养生
运动户外
职场理财
情感交际
母婴教育
时尚美容
知识问答
生活知识
生活百科
搜索
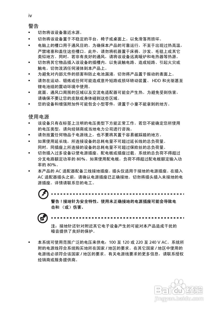
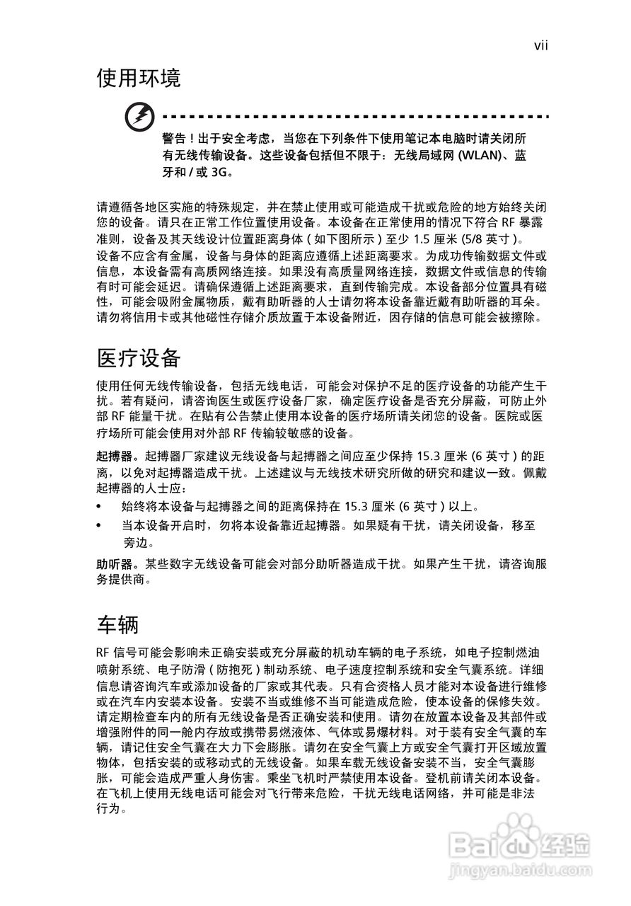
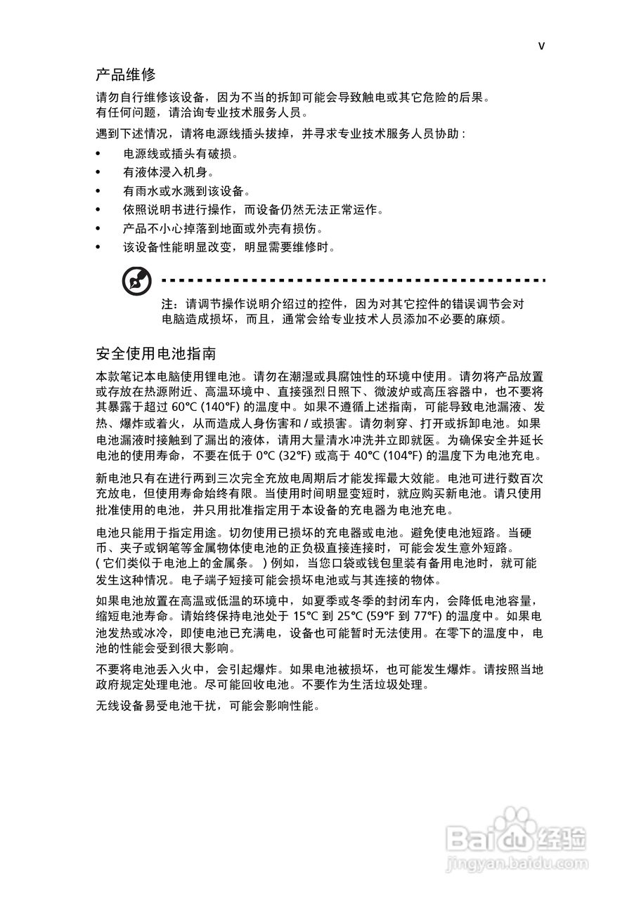
ACER宏基Aspire 5600笔记本说明书:[1]
2026-04-19 01:57:33
本篇为《ACER宏基Aspire 5600笔记本说明书》,主要介绍该产品的使用方法以及常见故障解决方案。
(共篇)
下一篇:
声明:
本网站引用、摘录或转载内容仅供网站访问者交流或参考,不代表本站立场,如存在版权或非法内容,请联系站长删除,联系邮箱:site.kefu@qq.com。
相关推荐
ACER宏基Aspire 1600笔记本说明书:[1]
阅读量:185
ACER宏基Aspire 1551笔记本说明书:[1]
阅读量:62
ACER宏基Aspire 5551笔记本说明书:[1]
阅读量:145
宏基Acer Aspire 4530拆机教程
阅读量:169
ACER宏基Aspire 5336笔记本说明书:[1]
阅读量:169
猜你喜欢
香港肉丸子事件是什么意思
嗜睡是什么原因
下降头是什么意思
通货膨胀下什么最保值
旺旺名是什么
梦见马是什么意思
pc版是什么意思
论文答辩一般会问什么问题
10月13日是什么星座
四面弹是什么面料
猜你喜欢
micro是什么意思
volte是什么意思
spu是什么意思
jdg管是什么管
什么是电商
sync是什么意思
很什么很什么的词语
ysg是什么意思
粉色配什么颜色好看
什么是爱国