小度生活
首页
美食营养
手工爱好
生活家居
返回
小度生活
首页
美食营养
游戏数码
手工爱好
生活家居
健康养生
运动户外
职场理财
情感交际
母婴教育
时尚美容
知识问答
生活知识
搜索
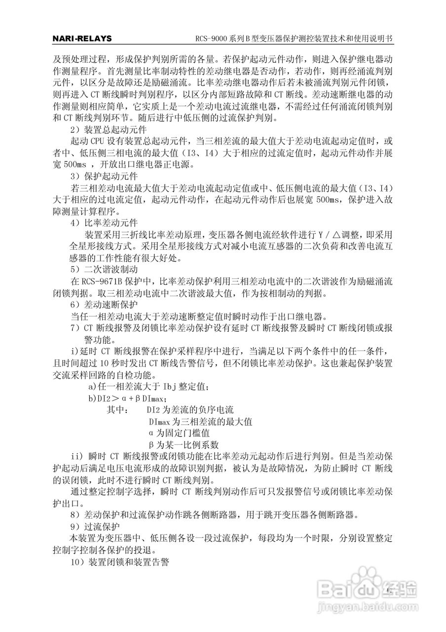
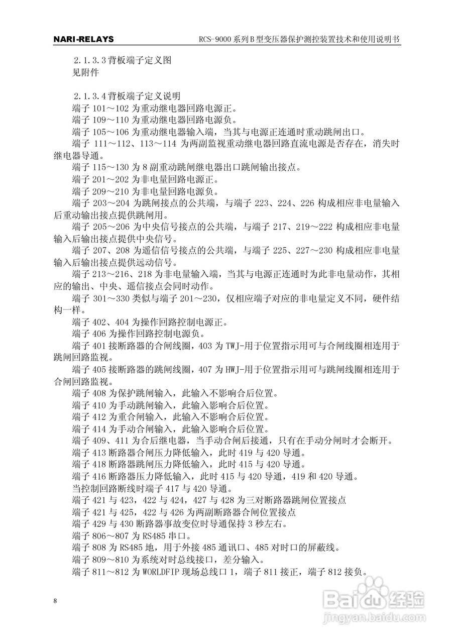
RCS-9000系列B型变压器保护测控装置使用说明书:[2]
2025-10-30 11:43:11
本篇为《RCS-9000系列B型变压器保护测控装置使用说明书》,主要介绍该产品的使用方法以及常见故障解决方案。
(共篇)
上一篇:
|
下一篇:
声明:
本网站引用、摘录或转载内容仅供网站访问者交流或参考,不代表本站立场,如存在版权或非法内容,请联系站长删除,联系邮箱:site.kefu@qq.com。
相关推荐
RCS-9000系列B型变压器保护测控装置使用说明书:[9]
阅读量:146
RCS-9000系列B型变压器保护测控装置使用说明书:[7]
阅读量:187
RCS-9000系列A型变压器保护部分使用说明书:[2]
阅读量:113
RCS-9000系列A型变压器保护部分使用说明书:[10]
阅读量:141
变压器变比测试仪测试方法
阅读量:139
猜你喜欢
不约而同的意思是什么
养马岛有什么好玩的
人不知而不愠不亦君子乎的意思
产能过剩是什么意思
风筝的意思
patient是什么意思
凌云壮志的意思
sunshine是什么意思
占空比是什么意思
桎梏的意思
猜你喜欢
寅吃卯粮什么意思
恨铁不成钢的意思
胆战心惊的战的意思
搭讪是什么意思
前七后八是什么意思
腰包什么牌子好
祝福孩子成长的话
有的放矢是什么意思
冬至有什么习俗
做销售什么行业好