小度生活
首页
美食营养
手工爱好
生活家居
返回
小度生活
首页
美食营养
游戏数码
手工爱好
生活家居
健康养生
运动户外
职场理财
情感交际
母婴教育
时尚美容
知识问答
生活知识
生活百科
搜索
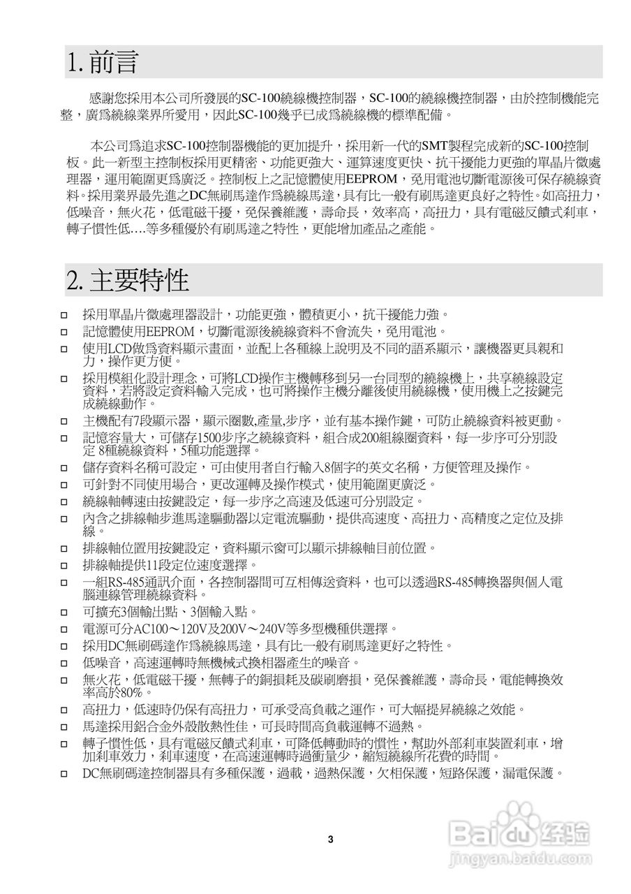
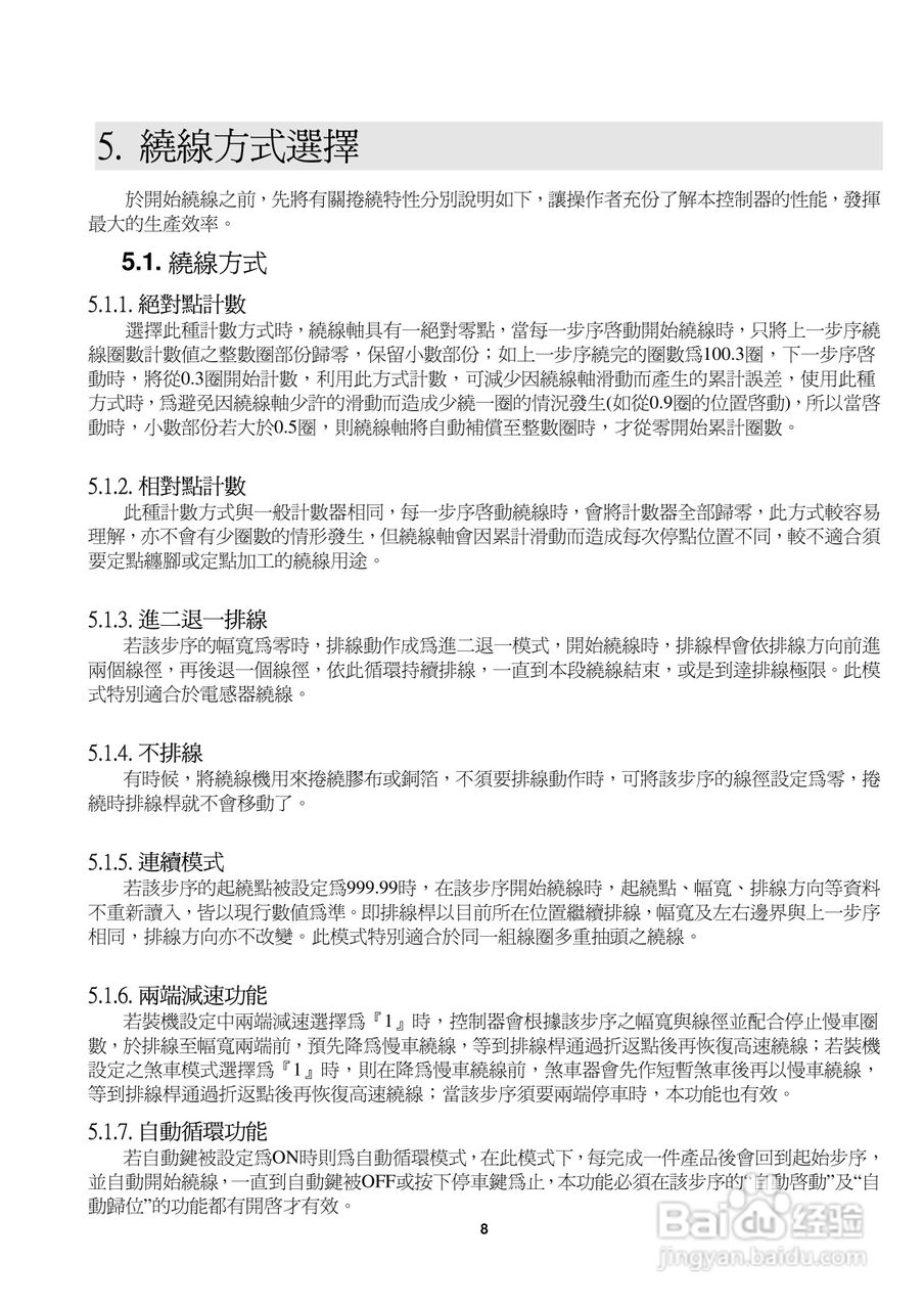
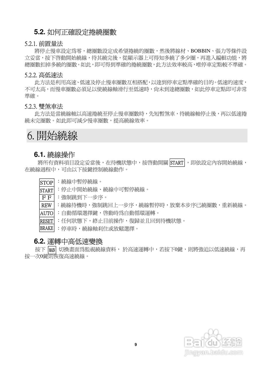
SC-100绕线机控制器使用说明书:[1]
2026-04-09 02:44:58
本篇为《SC-100绕线机控制器使用说明书》,主要介绍该产品的使用方法以及常见故障解决方案。
(共篇)
下一篇:
声明:
本网站引用、摘录或转载内容仅供网站访问者交流或参考,不代表本站立场,如存在版权或非法内容,请联系站长删除,联系邮箱:site.kefu@qq.com。
相关推荐
松下Mknas系列AC伺服驱动器说明书:[1]
阅读量:82
怎样做好看又好吃的炒饭?
阅读量:163
富士电机PXG数字式温度调节器/微型控制器X操作手册:[14]
阅读量:144
稻谷胚芽油的营养价值
阅读量:188
怎样在电脑上同时登录多个微信账号?
阅读量:60
猜你喜欢
铜仁南站在哪里
车辆违章查询怎么查
如何做亲子鉴定
鳄鱼龟怎么吃
如何延长性生活
微信如何只发文字
怎么折蝴蝶结戒指
遗产税如何征收
登录路由器
潜泳怎么潜下去
猜你喜欢
珠穆朗玛峰旅游
泉州旅游必去景点
0551是哪里的区号
板栗怎么保存不会坏
唐山在哪里
橡胶鞋底怎么样
泉州动车站在哪里
浙江工商职业技术学院怎么样
喝醉酒难受怎么办
广州哪里好玩的景点