小度生活
首页
美食营养
手工爱好
生活家居
返回
小度生活
首页
美食营养
游戏数码
手工爱好
生活家居
健康养生
运动户外
职场理财
情感交际
母婴教育
时尚美容
知识问答
生活知识
搜索
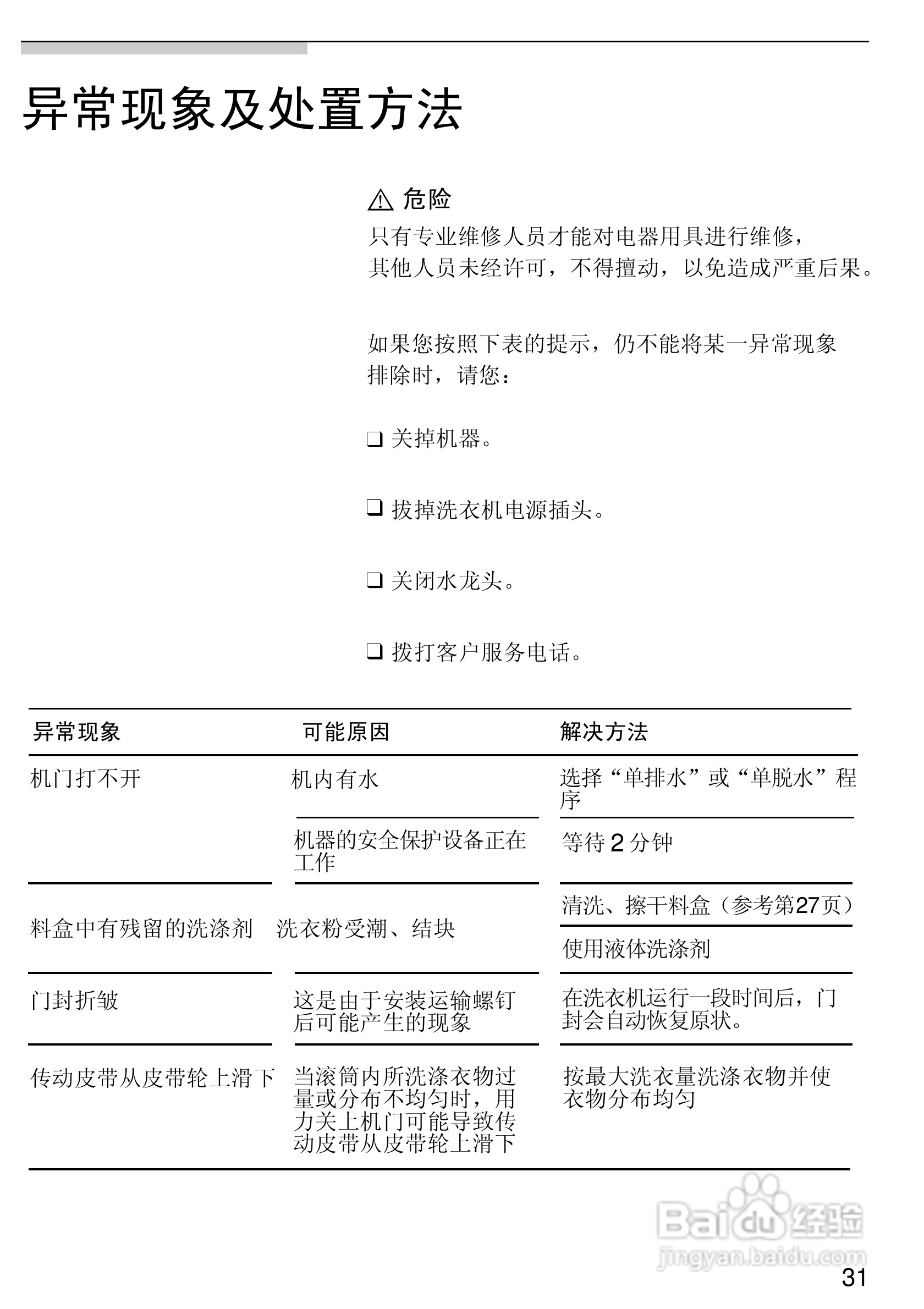
西门子Live 1800XS电脑超薄滚筒洗衣机使用及安装说明:[4]
2026-01-01 18:24:18
(共篇)
上一篇:
|
下一篇:
声明:
本网站引用、摘录或转载内容仅供网站访问者交流或参考,不代表本站立场,如存在版权或非法内容,请联系站长删除,联系邮箱:site.kefu@qq.com。
相关推荐
数字化书法教室要怎么建?
阅读量:170
什么是涉外收养,涉外收养的法律适用、办理条件
阅读量:146
水动力吸脂效果如何
阅读量:138
吃海参有哪些好处
阅读量:42
手机发热的7个简单解决办法
阅读量:28
猜你喜欢
小学运动会口号
风靡什么意思
消防逃生知识
红花油的功效与作用
好莱坞位于美国什么州
物理小知识
八年级上册政治知识点
高铁跟动车有什么区别
建设工程法规及相关知识
猫的尾巴有什么作用
猜你喜欢
文章开头的作用
红枣泡水的功效与作用
皇冠梨的功效与作用
软卧和硬卧有什么区别
莲子的作用
什么是两厢车和三厢车
天麻的功效与作用
白木耳的功效与作用
珍珠粉有什么作用
在男神身上运动h