小度生活
首页
美食营养
手工爱好
生活家居
返回
小度生活
首页
美食营养
游戏数码
手工爱好
生活家居
健康养生
运动户外
职场理财
情感交际
母婴教育
时尚美容
知识问答
生活知识
搜索
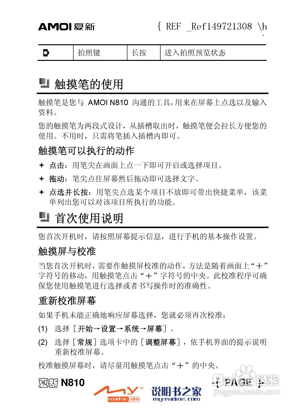
夏新N810手机使用说明书:[3]
2025-10-20 15:57:07
(共篇)
上一篇:
|
下一篇:
声明:
本网站引用、摘录或转载内容仅供网站访问者交流或参考,不代表本站立场,如存在版权或非法内容,请联系站长删除,联系邮箱:site.kefu@qq.com。
相关推荐
夏新N810手机使用说明书:[6]
阅读量:144
夏新N810手机使用说明书:[14]
阅读量:190
使用说明书wf2651使用指南
阅读量:193
使用说明书封面怎么做
阅读量:23
夏新N810手机使用说明书:[15]
阅读量:30
猜你喜欢
company是什么意思
脑震荡有什么症状
纬线指示什么方向
职务是什么
胰腺炎是什么症状
什么石头最值钱
猥琐什么意思
什么是3d电影
工科是什么
ipad已停用连接itunes什么意思
猜你喜欢
深水炸弹是什么意思
平仓是什么意思
初级会计考什么
without是什么意思
固态硬盘是什么
十月初一是什么节
手掌发黄是什么原因
1993年是什么命
麻豆是什么
絮絮叨叨是什么意思