小度生活
首页
美食营养
手工爱好
生活家居
返回
小度生活
首页
美食营养
游戏数码
手工爱好
生活家居
健康养生
运动户外
职场理财
情感交际
母婴教育
时尚美容
知识问答
生活知识
生活百科
搜索
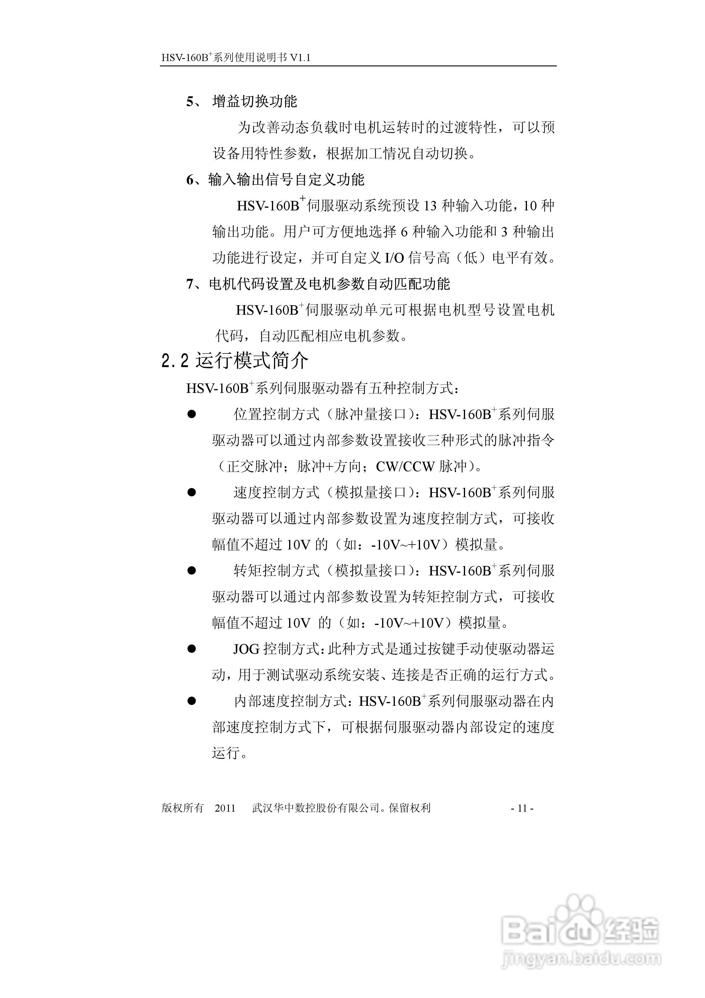
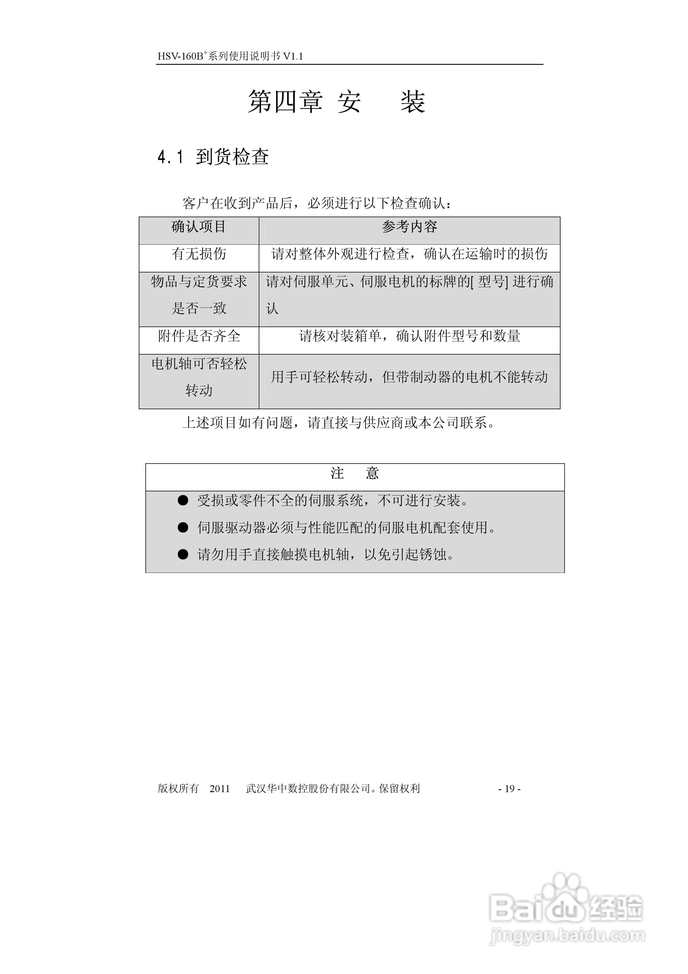
HSV-160B+系列全数字交流伺服驱动单元使用说明书:[2]
2026-03-29 21:55:19
本篇为《HSV-160B+系列全数字交流伺服驱动单元使用说明书》,主要介绍该产品的使用方法以及常见故障解决方案。
(共篇)
上一篇:
|
下一篇:
声明:
本网站引用、摘录或转载内容仅供网站访问者交流或参考,不代表本站立场,如存在版权或非法内容,请联系站长删除,联系邮箱:site.kefu@qq.com。
相关推荐
HSV-160系列全数字交流伺服驱动单元使用说明书:[2]
阅读量:64
HSV-160B+系列全数字交流伺服驱动单元使用说明书:[11]
阅读量:168
HSV-160系列全数字交流伺服驱动单元使用说明书:[6]
阅读量:74
HSV-20D系列全数字交流伺服驱动单元使用说明书:[1]
阅读量:27
伺服驱动器速度怎么计算
阅读量:137
猜你喜欢
cpu使用率100怎么办
moon怎么读
弹弓怎么瞄准图解
长期咳嗽怎么办
声控灯怎么安装
花鲢鱼怎么做好吃
502胶水怎么去除
咸鱼怎么做好吃
微信壁纸怎么设置
ps怎么画直线
猜你喜欢
怎么缓解孕吐
白萝卜怎么吃
怎么查手机号
怎么做糖醋排骨
憋不住尿是怎么回事
脸过敏了红肿痒怎么缓解
牙疼怎么快速止疼
花的笔顺怎么写
关节响是怎么回事
怎么潮吹