小度生活
首页
美食营养
手工爱好
生活家居
返回
小度生活
首页
美食营养
游戏数码
手工爱好
生活家居
健康养生
运动户外
职场理财
情感交际
母婴教育
时尚美容
知识问答
生活知识
生活百科
搜索
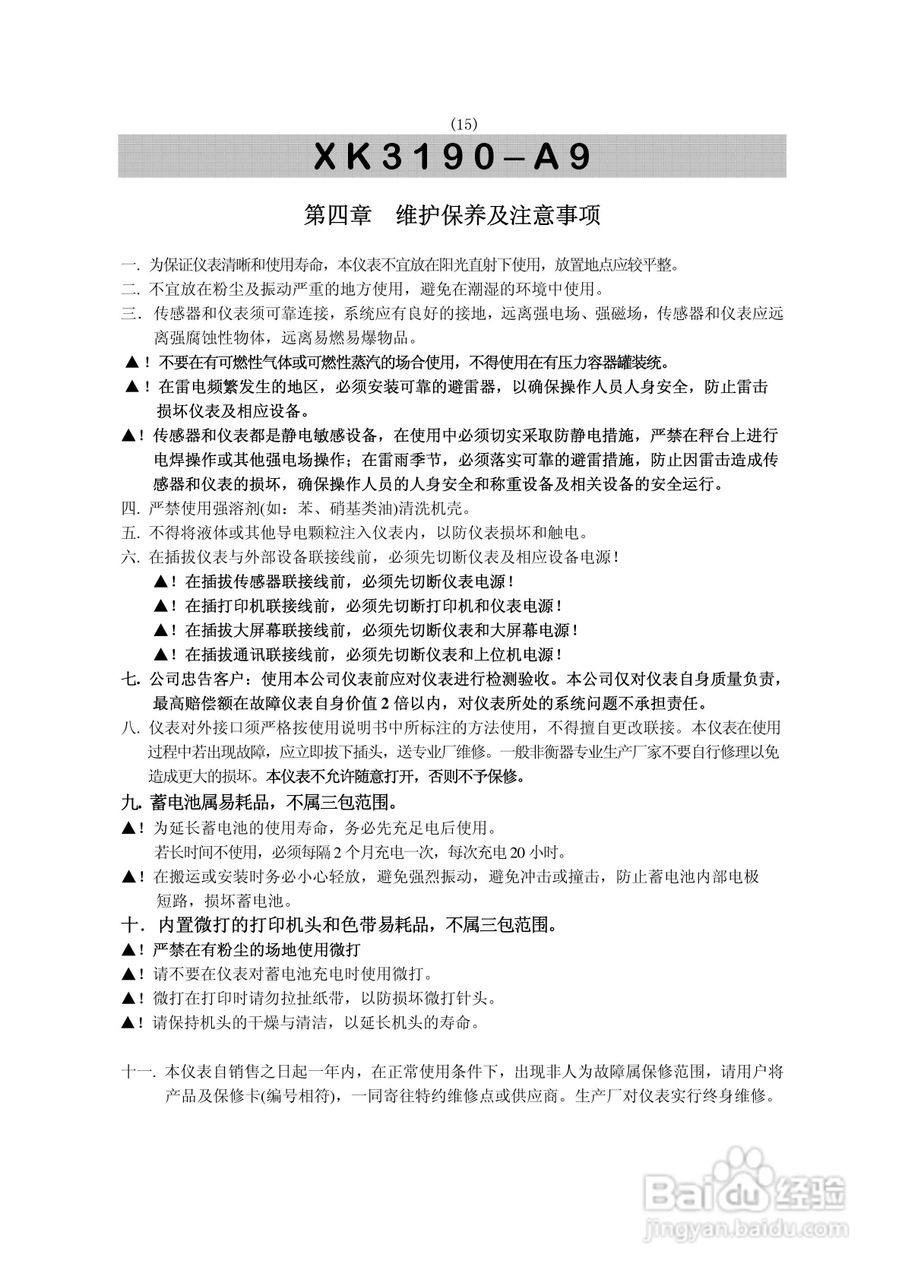
XK3190-A9型称重仪表显示器使用说明书:[2]
2026-05-15 07:06:06
本篇为《XK3190-A9型称重仪表显示器使用说明书》,主要介绍该产品的使用方法以及常见故障解决方案。
(共篇)
下一篇:
声明:
本网站引用、摘录或转载内容仅供网站访问者交流或参考,不代表本站立场,如存在版权或非法内容,请联系站长删除,联系邮箱:site.kefu@qq.com。
相关推荐
棕刚玉磨料在处理不锈钢面上的应用
阅读量:135
永恒之塔物理职业魔抗的克星内战完虐链甲剑星
阅读量:145
FIFA OL3纽卡斯尔联俱乐部球员推荐(下篇)
阅读量:84
急性痛风怎么办
阅读量:47
dota2司夜刺客最新英雄攻略
阅读量:154
猜你喜欢
昆明到石林怎么坐车
褒义词和贬义词是什么意思
数学与生活
夫妻离婚协议怎么写
用ps怎么拼图
如何办理400电话
怎么用电脑看电视直播
淘宝如何开网店
皮皮虾怎么剥图解
极品乡村生活
猜你喜欢
感悟生活
如何共享文件夹
密保忘了怎么办
男人如何减肥
肌肉型小腿粗怎么减
干饭是什么意思
诚信让生活更美好
墙壁纸怎么贴
如何养鱼
如何查看电脑系统