小度生活
首页
美食营养
手工爱好
生活家居
返回
小度生活
首页
美食营养
游戏数码
手工爱好
生活家居
健康养生
运动户外
职场理财
情感交际
母婴教育
时尚美容
知识问答
生活知识
搜索
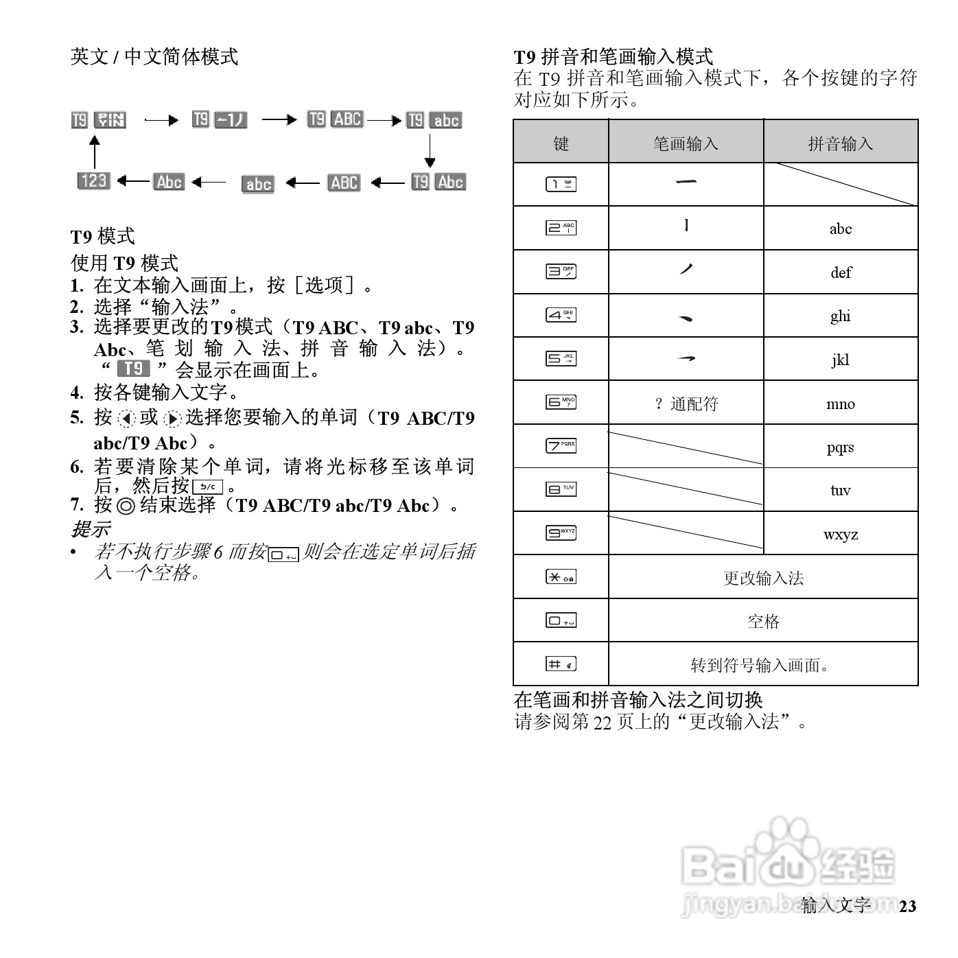
夏普SH9210C手机使用说明书:[3]
2026-02-06 23:32:40
(共篇)
上一篇:
|
下一篇:
声明:
本网站引用、摘录或转载内容仅供网站访问者交流或参考,不代表本站立场,如存在版权或非法内容,请联系站长删除,联系邮箱:site.kefu@qq.com。
相关推荐
夏普SH9210C手机使用说明书:[2]
阅读量:122
夏普SH9210C手机使用说明书:[7]
阅读量:152
夏普SH9230C手机使用说明书:[3]
阅读量:62
夏普WX-T923手机使用说明书:[3]
阅读量:187
手机怎么给视频添加音乐的三种方法
阅读量:130
猜你喜欢
托福100分什么水平
522是什么意思
小鸡炖蘑菇什么意思
term是什么意思
建树是什么意思
毛寸适合什么脸型
联想是什么意思
g41主板配什么cpu
mate是什么意思
脚出汗多是什么原因
猜你喜欢
隆重的意思
无限火力什么时候上线
晨曦的意思
tab是什么意思
9月开什么花
豢养的意思
small是什么意思
工欲善其事必先利其器的意思
cdr用什么软件打开
祉是什么意思