小度生活
首页
美食营养
手工爱好
生活家居
返回
小度生活
首页
美食营养
游戏数码
手工爱好
生活家居
健康养生
运动户外
职场理财
情感交际
母婴教育
时尚美容
知识问答
生活知识
搜索
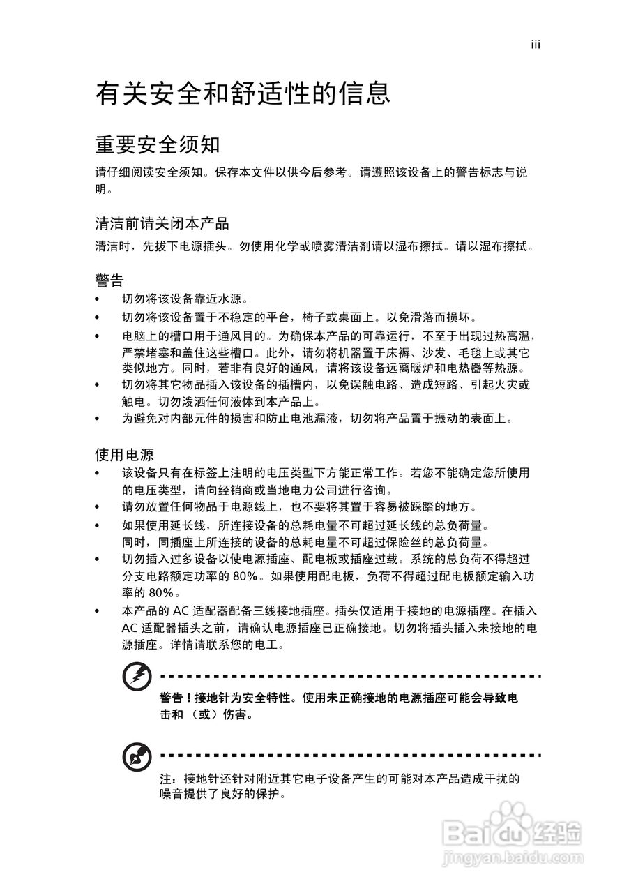
ACER宏基Aspire G600计算机说明书:[1]
2026-02-28 04:44:27
本篇为《ACER宏基Aspire G600计算机说明书》,主要介绍该产品的使用方法以及常见故障解决方案。
(共篇)
下一篇:
声明:
本网站引用、摘录或转载内容仅供网站访问者交流或参考,不代表本站立场,如存在版权或非法内容,请联系站长删除,联系邮箱:site.kefu@qq.com。
相关推荐
ACER宏基Aspire G600计算机说明书:[2]
阅读量:137
ACER宏基Aspire G3610计算机说明书:[1]
阅读量:134
ACER宏基Aspire M1400计算机说明书:[1]
阅读量:30
ACER宏基Aspire M1200计算机说明书:[1]
阅读量:127
ACER宏基Aspire M1830计算机说明书:[1]
阅读量:176
猜你喜欢
乌贼骨的功效与作用
黑木耳的功效与作用
华素片的功效与作用
人参的作用与功效
一本和二本有什么区别
仓加戈念什么
葡萄的作用
贷款买车需要什么手续
牙胶什么牌子好
山栀子的功效与作用
猜你喜欢
喝什么茶补肾
什么网名
什么是有机奶
加味逍遥丸的功效与作用
不置可否什么意思
樱桃的功效与作用
四川保路运动
有什么办法可以减肥
儿茶的功效与作用
羚羊角粉的功效与作用