小度生活
首页
美食营养
手工爱好
生活家居
返回
小度生活
首页
美食营养
游戏数码
手工爱好
生活家居
健康养生
运动户外
职场理财
情感交际
母婴教育
时尚美容
知识问答
生活知识
生活百科
搜索
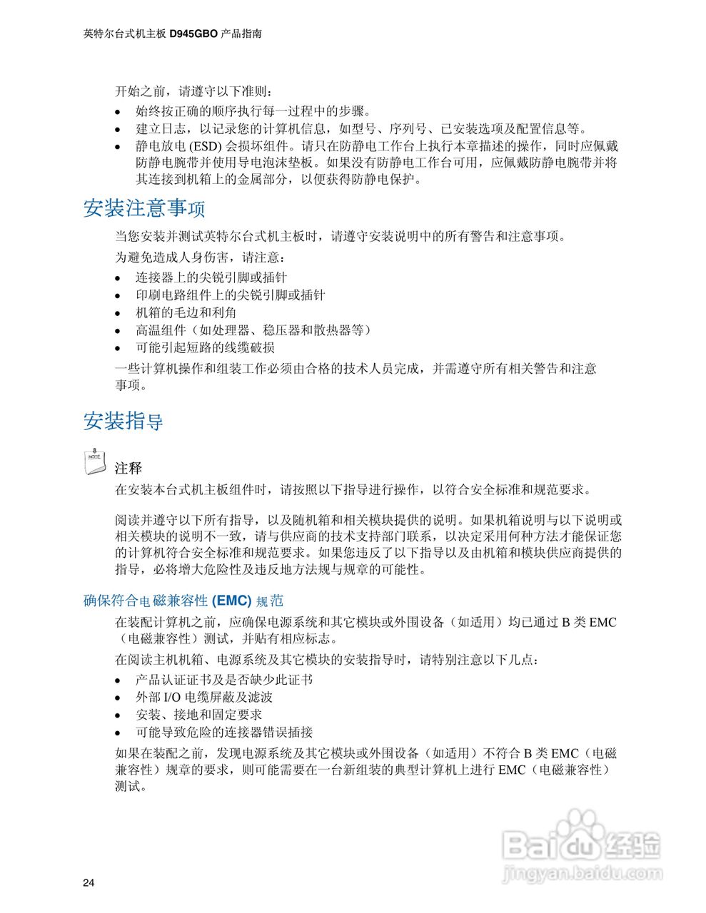
Intel D945GBO主板说明书:[3]
2026-03-26 02:05:17
本篇为《Intel D945GBO主板说明书》,主要介绍该产品的使用方法以及常见故障解决方案。
(共篇)
上一篇:
|
下一篇:
声明:
本网站引用、摘录或转载内容仅供网站访问者交流或参考,不代表本站立场,如存在版权或非法内容,请联系站长删除,联系邮箱:site.kefu@qq.com。
相关推荐
Intel D945GBO主板说明书:[5]
阅读量:93
Intel DQ35JO主板说明书:[3]
阅读量:162
Intel D925XHY主板说明书:[3]
阅读量:24
intellij idea 怎么全局搜索
阅读量:57
Intel DG31PR主板说明书:[3]
阅读量:78
猜你喜欢
中外合作办学是什么意思
吃水不忘挖井人的意思
孕前检查什么时候做
卓越的意思
股票分红是什么意思
三聚净戒是指什么
淘宝什么最好卖
批注是什么意思
验证码有什么用
新款汉兰达什么时候上市
猜你喜欢
牛排配什么吃
公主是什么意思
汽车封釉是什么意思
argue是什么意思
专科批是什么意思
answer是什么意思
技术交底是什么意思
psi是什么意思
塞下曲的意思
功率因数是什么意思