小度生活
首页
美食营养
手工爱好
生活家居
返回
小度生活
首页
美食营养
游戏数码
手工爱好
生活家居
健康养生
运动户外
职场理财
情感交际
母婴教育
时尚美容
知识问答
生活知识
搜索
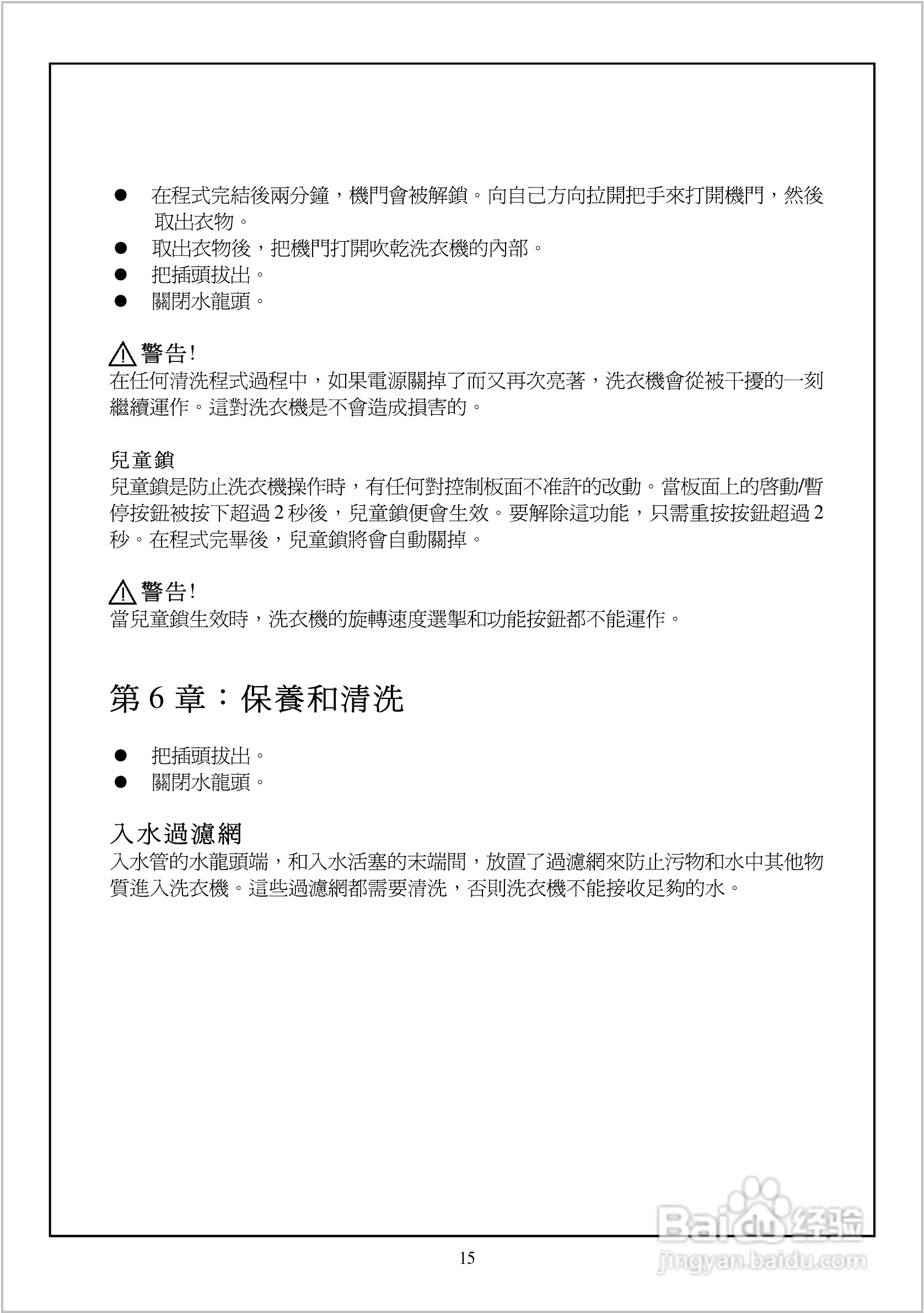
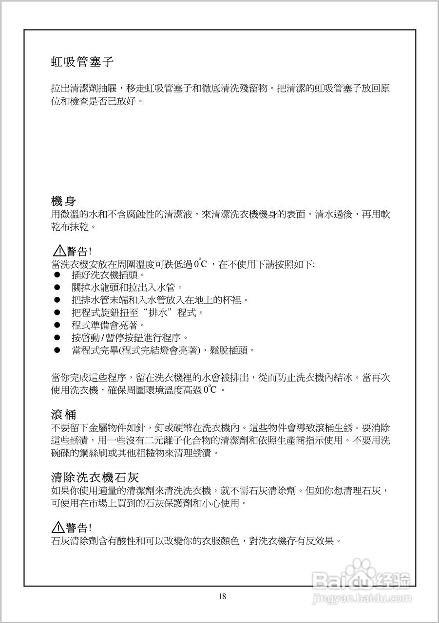
法国白朗WFS0835A型前置式洗衣机说明书:[2]
2026-01-13 15:45:59
(共篇)
上一篇:
|
下一篇:
声明:
本网站引用、摘录或转载内容仅供网站访问者交流或参考,不代表本站立场,如存在版权或非法内容,请联系站长删除,联系邮箱:site.kefu@qq.com。
相关推荐
法国白朗WFS0835A型前置式洗衣机说明书:[3]
阅读量:173
法国白朗WFE1076A型前置式洗衣机说明书:[2]
阅读量:84
法国白朗WFE0877A型前置式洗衣机说明书:[2]
阅读量:94
法国白朗WFE1076A型前置式洗衣机说明书:[3]
阅读量:127
法国白朗WFE1077A型前置式洗衣机说明书:[1]
阅读量:93
猜你喜欢
戏答是什么意思
开药店需要什么手续
cellular是什么意思
送女孩子什么礼物好
homework什么意思
香港脚是什么意思
尘埃落定什么意思
女生运动鞋
维生素e是什么
皮肤出油是什么原因
猜你喜欢
gc什么意思
腌制萝卜的方法
运动会稿子50字
一碧千里是什么意思
送女朋友什么礼物好
酸甜萝卜的腌制方法
儿童磨牙是什么原因
见微知著的意思是什么
4月22日是什么节日
两不愁三保障是什么