小度生活
首页
美食营养
手工爱好
生活家居
返回
小度生活
首页
美食营养
游戏数码
手工爱好
生活家居
健康养生
运动户外
职场理财
情感交际
母婴教育
时尚美容
知识问答
生活知识
搜索
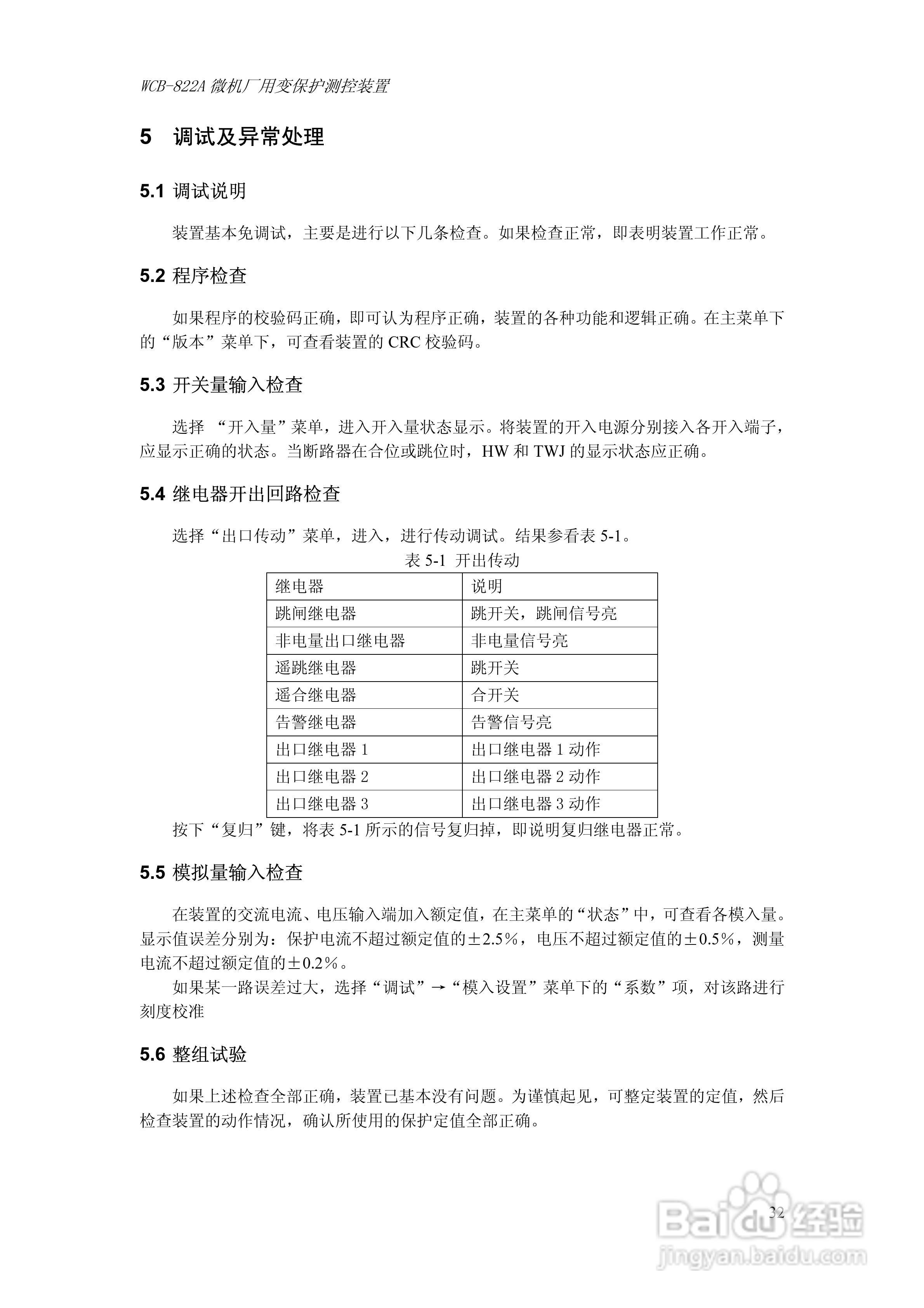
WCB-822A微机厂用变保护测控装置技术及使用说明书:[4]
2026-01-23 02:52:55
本篇为《WCB-822A微机厂用变保护测控装置技术及使用说明书》,主要介绍该产品的使用方法以及常见故障解决方案。
(共篇)
上一篇:
|
下一篇:
声明:
本网站引用、摘录或转载内容仅供网站访问者交流或参考,不代表本站立场,如存在版权或非法内容,请联系站长删除,联系邮箱:site.kefu@qq.com。
相关推荐
怎么用NETGEAR网件WMS5316来管理WIFI信号
阅读量:164
索尼VK-S274ER智能高速球型摄像机使用说明书:[2]
阅读量:73
TG II电子感应锁说明书
阅读量:122
歌林CS-J6型电磁炉使用说明书
阅读量:122
如何设置emri影音的画面缩放以适合窗口?
阅读量:45
猜你喜欢
砭石的作用
生物必修二知识点总结
健康教育知识讲座
什么是对联
现在什么游戏最火
牛奶什么时间喝最好
小学数学知识点总结
龙抬头什么意思
亚洲沙滩运动会
一个角一个斗念什么
猜你喜欢
客厅窗帘什么颜色好
桃子的功效与作用
strength什么意思
灵芝片的功效与作用
柳树叶的功效与作用
肾宝片的功效与作用
运动休闲
梅子酒的功效与作用
血见愁的功效与作用
林心如属什么