小度生活
首页
美食营养
手工爱好
生活家居
返回
小度生活
首页
美食营养
游戏数码
手工爱好
生活家居
健康养生
运动户外
职场理财
情感交际
母婴教育
时尚美容
知识问答
生活知识
生活百科
搜索
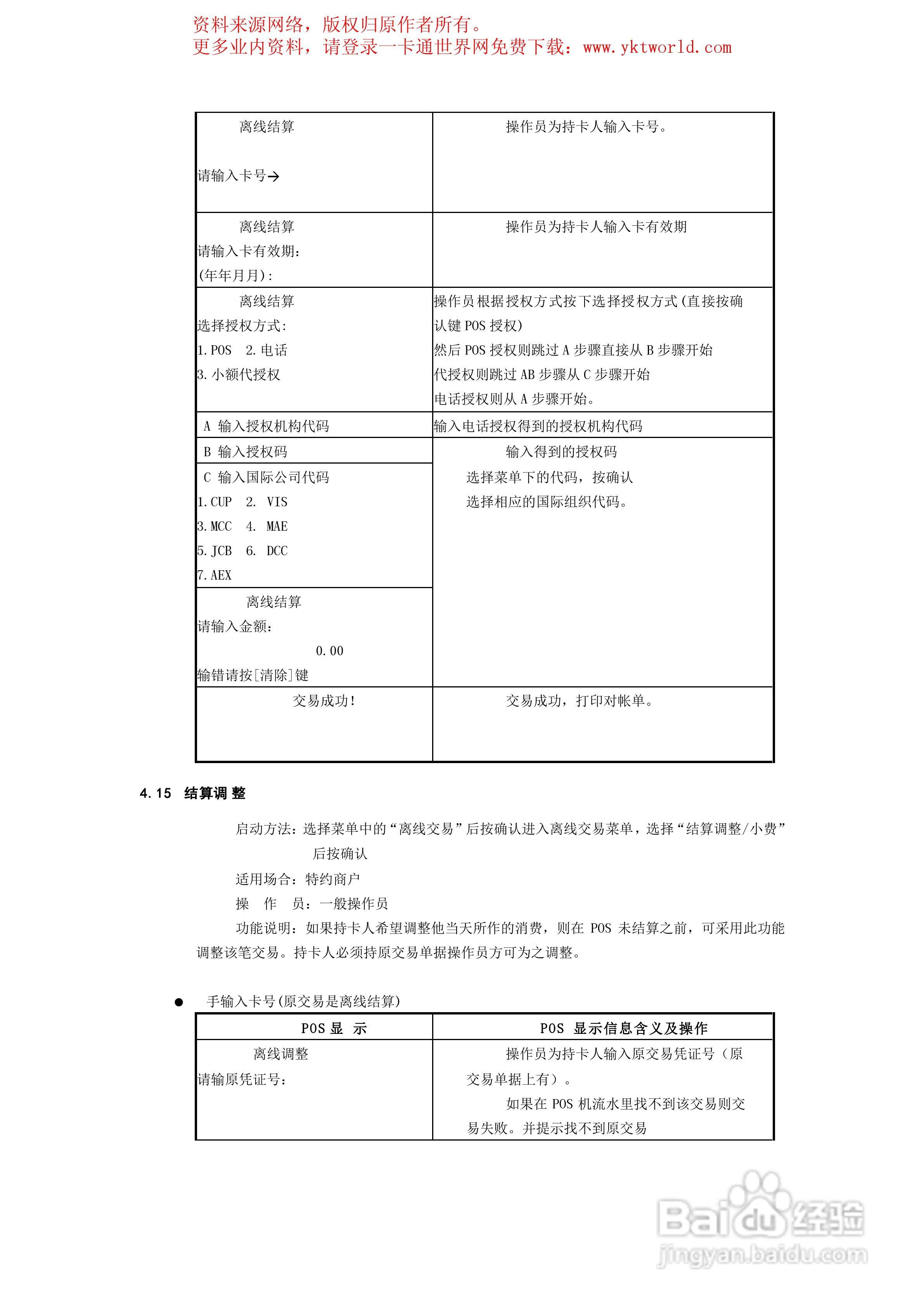
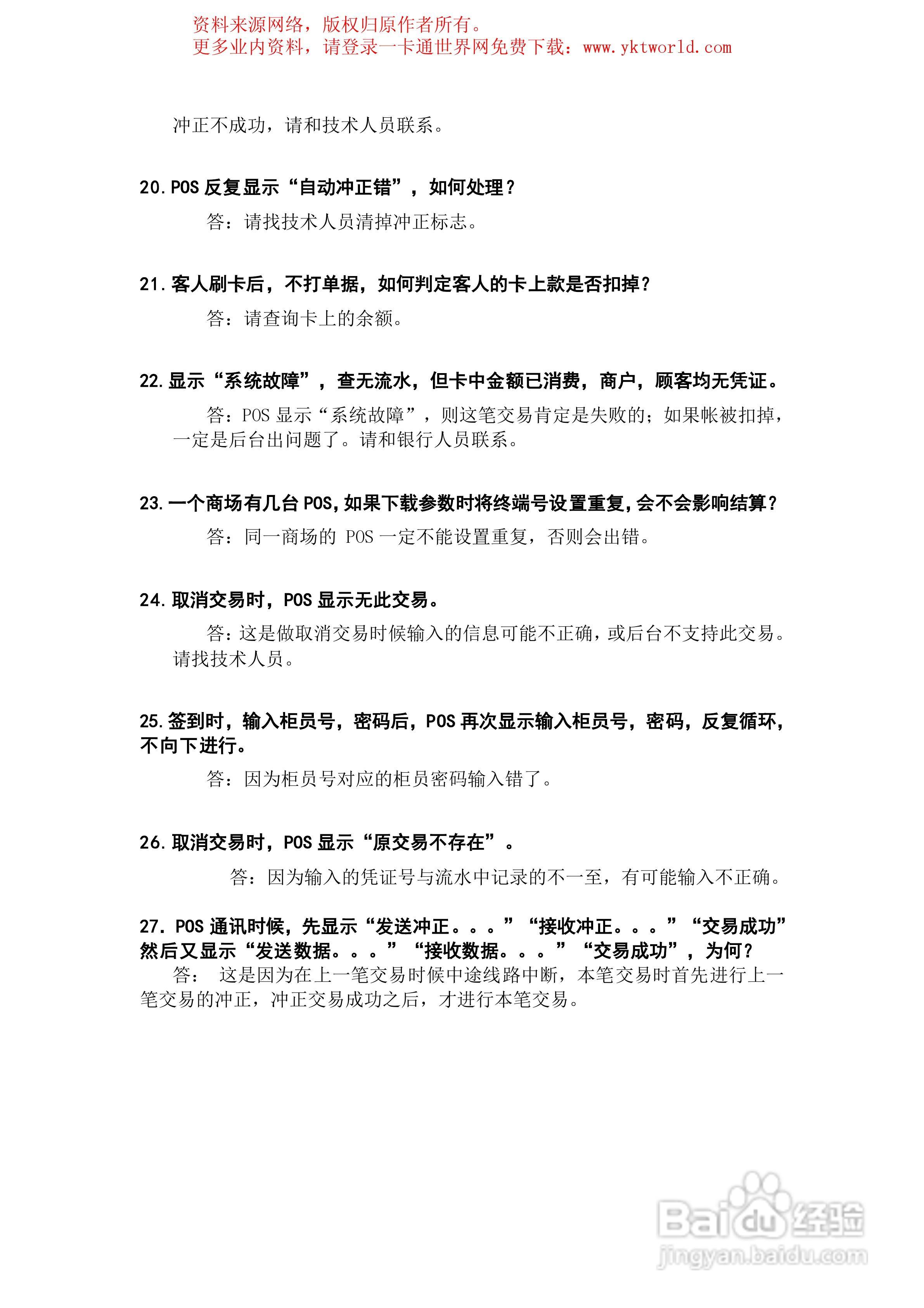
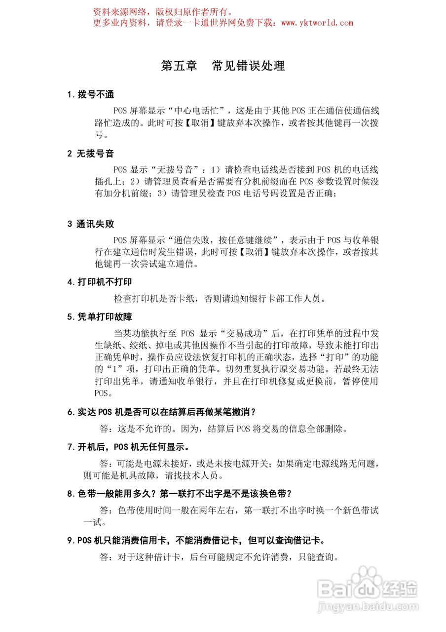
联迪银联卡32位POS终端操作手册:[5]
2026-04-10 20:10:46
本篇为《联迪银联卡32位POS终端操作手册》,主要介绍该产品的使用方法以及常见故障解决方案。
(共篇)
上一篇:
声明:
本网站引用、摘录或转载内容仅供网站访问者交流或参考,不代表本站立场,如存在版权或非法内容,请联系站长删除,联系邮箱:site.kefu@qq.com。
相关推荐
微信 支付宝银联卡三通道pos机操作
阅读量:187
中国电信银联卡支付操作演示
阅读量:115
32位和64位软件包识别与安装
阅读量:146
Apple ID绑定银联卡的方法与步骤
阅读量:128
32位系统怎样用8g内存
阅读量:125
猜你喜欢
裤裙搭配什么上衣
卷发器什么牌子好
人寿年丰是什么意思
修身养性的意思
长辈祝福语
何以笙箫默是什么意思
罗曼蒂克是什么意思
情人节送闺蜜什么礼物
一句简短的结婚祝福语
女神枪手转什么职业好
猜你喜欢
风疹什么症状
drum是什么意思
乌龙是什么意思
什么是psp
独白的意思
notes是什么意思
比特率什么意思
flowers是什么意思
拉拉裤什么牌子好
什么是j2ee