小度生活
首页
美食营养
手工爱好
生活家居
返回
小度生活
首页
美食营养
游戏数码
手工爱好
生活家居
健康养生
运动户外
职场理财
情感交际
母婴教育
时尚美容
知识问答
生活知识
生活百科
搜索
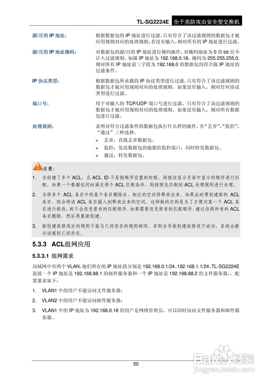
普联TP-LINK TL-SG2224E交换机使用说明书:[6]
2026-04-02 11:40:46
本篇为《普联TP-LINK TL-SG2224E交换机使用说明书》,主要介绍该产品的使用方法以及常见故障解决方案。
(共篇)
上一篇:
|
下一篇:
声明:
本网站引用、摘录或转载内容仅供网站访问者交流或参考,不代表本站立场,如存在版权或非法内容,请联系站长删除,联系邮箱:site.kefu@qq.com。
相关推荐
TP-Link TL-WTR9200无线路由器虚拟服务器设置
阅读量:29
如何将无线路由器设置成无线交换机
阅读量:71
华为路由A1 与旧路由器搭配做无线交换机
阅读量:159
路由器如何变成交换机
阅读量:166
tpac100设置设置教程
阅读量:194
猜你喜欢
别具一格什么意思
益智仁的功效与作用
赶黄草的功效与作用
咖啡的作用
食品安全知识
碧玺的作用
罗红霉素片的功效与作用
知识产权宣传周
消防安全知识培训
佛手的功效与作用
猜你喜欢
惊鸿一面什么意思
什么是电子书
什么是涡轮增压
情人节送什么给老婆
胡萝卜素的功效与作用
男乒乓球运动员排名
什么是倾销
什么是证件号码
五指毛桃的功效与作用
健身知识