小度生活
首页
美食营养
手工爱好
生活家居
返回
小度生活
首页
美食营养
游戏数码
手工爱好
生活家居
健康养生
运动户外
职场理财
情感交际
母婴教育
时尚美容
知识问答
生活知识
生活百科
搜索
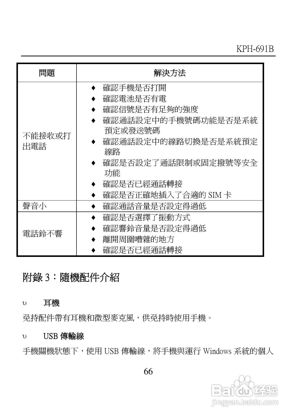
旺德电通KPH-691B MP4超薄影音手机说明书:[7]
2026-04-17 07:54:12
(共篇)
上一篇:
声明:
本网站引用、摘录或转载内容仅供网站访问者交流或参考,不代表本站立场,如存在版权或非法内容,请联系站长删除,联系邮箱:site.kefu@qq.com。
相关推荐
旺德电通KPH-691B MP4超薄影音手机说明书:[5]
阅读量:126
旺德电通KPH-520 MP3/MP4百万画素手机说明书:[7]
阅读量:81
旺德电通KPH-520 MP3/MP4百万画素手机说明书:[8]
阅读量:79
旺德电通KPH-520 MP3/MP4百万画素手机说明书:[9]
阅读量:184
旺德电通KPH-520 MP3/MP4百万画素手机说明书:[3]
阅读量:111
猜你喜欢
孕妇消化不良怎么办
冢怎么读音是什么
牛排怎么吃
我的电脑图标没了怎么办
眼睛长针眼怎么办
巴西龟怎么分公母
肚脐上方疼痛怎么回事
横折钩怎么写
怎么双面打印
赵子龙怎么死的 死在哪
猜你喜欢
市民卡丢了怎么办
水煮鱼怎么做
不停打嗝怎么办
芦荟怎么吃
苹果6怎么刷机
我也是用英语怎么说
单书名号怎么打
手机自带软件怎么卸载
九阳豆浆机怎么用
大便带血是怎么回事