小度生活
首页
美食营养
手工爱好
生活家居
返回
小度生活
首页
美食营养
游戏数码
手工爱好
生活家居
健康养生
运动户外
职场理财
情感交际
母婴教育
时尚美容
知识问答
生活知识
生活百科
搜索
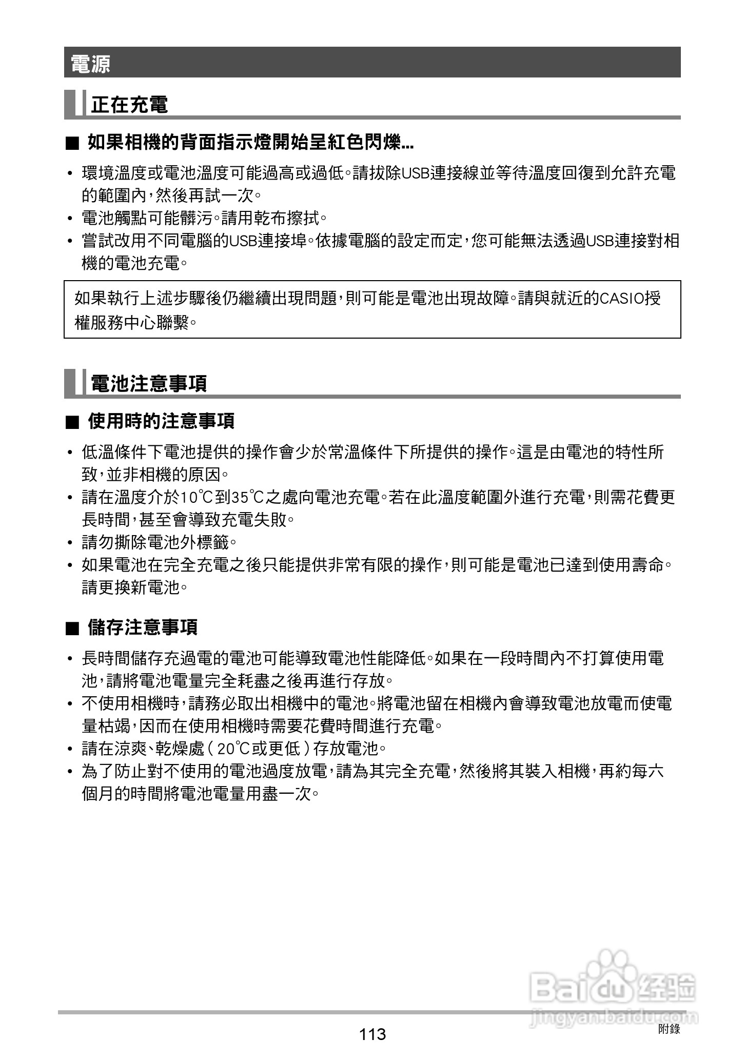
卡西欧EX-ZS30数码相机说明书:[12]
2026-03-27 05:55:13
本篇为《卡西欧EX-ZS30数码相机说明书》,主要介绍该产品的使用方法以及常见故障解决方案。
(共篇)
上一篇:
|
下一篇:
声明:
本网站引用、摘录或转载内容仅供网站访问者交流或参考,不代表本站立场,如存在版权或非法内容,请联系站长删除,联系邮箱:site.kefu@qq.com。
相关推荐
Windows找不到文件‘regedit’,打不开注册表
阅读量:62
如何利用UltraISO将系统镜像刻录到U盘上
阅读量:60
梦幻西游175场景要多少速度
阅读量:108
如何重装系统?
阅读量:32
夜里梦见心上人的诗句有哪些
阅读量:182
猜你喜欢
感冒喉咙痛怎么办
宝宝流清鼻涕怎么办
早泄怎么自己恢复
脚臭怎么办快速去脚臭
芒硝回奶怎么用
天然气表怎么看
银行卡被盗刷怎么办
iphone手机铃声怎么设置
软中华怎么看几字头
怎么看面相
猜你喜欢
皮皮虾怎么做好吃
鹿鞭怎么泡酒
ppt背景怎么设置
wifi密码怎么设置
微信界面怎么设置皮肤
婴儿拉绿屎怎么回事
胳膊疼是怎么回事
溜溜球怎么玩
长安cs75怎么样
甘油三酯高怎么办