小度生活
首页
美食营养
手工爱好
生活家居
返回
小度生活
首页
美食营养
游戏数码
手工爱好
生活家居
健康养生
运动户外
职场理财
情感交际
母婴教育
时尚美容
知识问答
生活知识
搜索
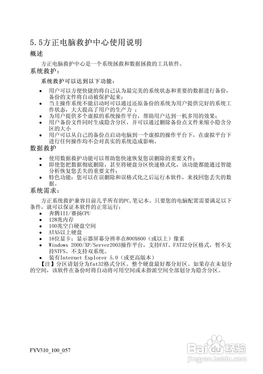
方正飞越V310系列机型使用说明书:[4]
2026-02-22 06:03:42
本篇为《方正飞越V310系列机型使用说明书》,主要介绍该产品的使用方法以及常见故障解决方案。
(共篇)
上一篇:
|
下一篇:
声明:
本网站引用、摘录或转载内容仅供网站访问者交流或参考,不代表本站立场,如存在版权或非法内容,请联系站长删除,联系邮箱:site.kefu@qq.com。
相关推荐
方正飞越V310系列机型使用说明书:[3]
阅读量:187
方正飞越V310系列机型使用说明书:[1]
阅读量:156
方正电脑飞越V310系列机型说明书:[3]
阅读量:60
方正电脑飞越V310系列机型说明书:[2]
阅读量:60
方正飞越V510系列机型使用说明书:[7]
阅读量:117
猜你喜欢
空手套白狼什么意思
夜尿多吃什么好
大专学什么专业好
练瑜伽有什么好处
李代桃僵是什么意思
第一次进去什么感觉
视觉传达设计是什么
性情什么意思
staff是什么意思
牛蛙养殖技术
猜你喜欢
维生素c咀嚼片
麻子是什么
reverse是什么意思
妖机是什么意思
扬眉吐气的扬是什么意思
天际通是什么
不置可否是什么意思
口苦口臭是什么原因
make love是什么意思
interest是什么意思