小度生活
首页
美食营养
手工爱好
生活家居
返回
小度生活
首页
美食营养
游戏数码
手工爱好
生活家居
健康养生
运动户外
职场理财
情感交际
母婴教育
时尚美容
知识问答
生活知识
搜索
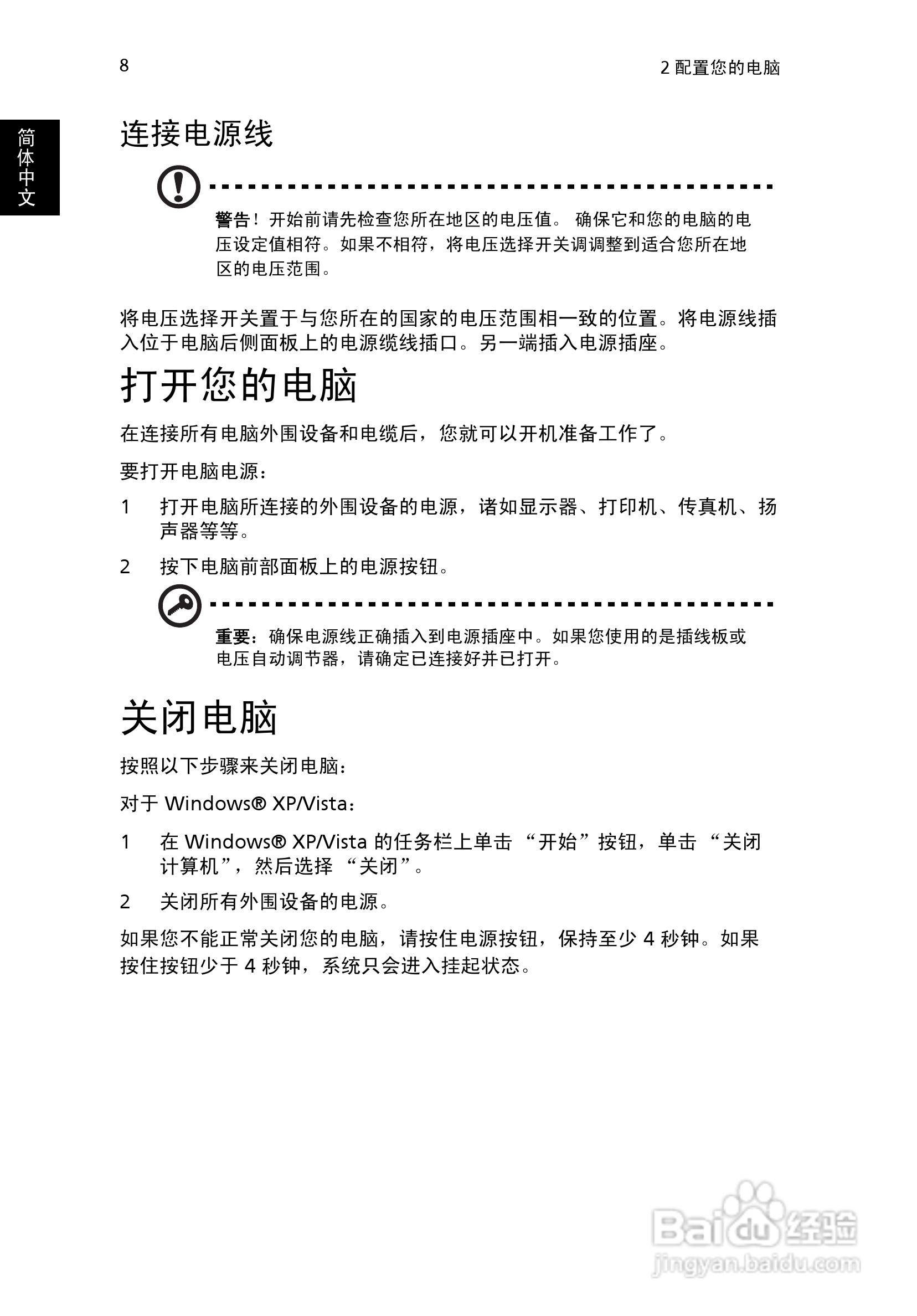
ACER宏基Extensa E440计算机说明书:[2]
2026-02-16 21:44:38
本篇为《ACER宏基Extensa E440计算机说明书》,主要介绍该产品的使用方法以及常见故障解决方案。
(共篇)
上一篇:
|
下一篇:
声明:
本网站引用、摘录或转载内容仅供网站访问者交流或参考,不代表本站立场,如存在版权或非法内容,请联系站长删除,联系邮箱:site.kefu@qq.com。
相关推荐
ACER宏基Extensa E440计算机说明书:[3]
阅读量:139
ACER宏基Extensa E440计算机说明书:[4]
阅读量:81
ACER宏基Extensa E470计算机说明书:[2]
阅读量:103
ACER宏基Extensa E470计算机说明书:[3]
阅读量:149
ACER宏基Extensa E470计算机说明书:[1]
阅读量:125
猜你喜欢
against是什么意思
778是什么意思
活着为了什么
怕冷是什么原因怎么调理
字母圈是什么意思
什么颜色显白
鸡精是什么做的
欧尼是什么意思
腐女是什么
什么动物没有方向感
猜你喜欢
什么是民法典
路由器是干什么用的
12月4日是什么星座
女生第一次是什么感觉
劳燕分飞是什么意思
hop是什么意思
火碱是什么
cdr是什么意思
蓝玫瑰代表什么意思
什么是诚信