小度生活
首页
美食营养
手工爱好
生活家居
返回
小度生活
首页
美食营养
游戏数码
手工爱好
生活家居
健康养生
运动户外
职场理财
情感交际
母婴教育
时尚美容
知识问答
生活知识
生活百科
搜索
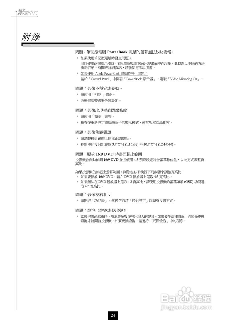
奥图码 H55投影机说明书:[3]
2026-05-10 13:04:03
本篇为《奥图码 H55投影机说明书》,主要介绍该产品的使用方法以及常见故障解决方案。
(共篇)
上一篇:
声明:
本网站引用、摘录或转载内容仅供网站访问者交流或参考,不代表本站立场,如存在版权或非法内容,请联系站长删除,联系邮箱:site.kefu@qq.com。
相关推荐
奥图码 H55投影机说明书:[2]
阅读量:43
奥图码 HD73投影机说明书:[3]
阅读量:190
奥图码 H27投影机说明书:[3]
阅读量:46
奥图码 EP708投影机说明书:[3]
阅读量:173
奥图码 EX774投影机说明书:[3]
阅读量:96
猜你喜欢
孩子教育方法
四合扣安装方法
金鱼的饲养方法
大烩菜的家常做法
win7开机启动项怎么设置
失眠最快入睡的方法
家常汤
糖蒜的腌制方法
阳痿的自我治疗方法
南阳旅游景点大全简介
猜你喜欢
炒白萝卜怎么做好吃
腿部减肥方法
金鱼吊兰的养殖方法和注意事项
食谱大全
古诗词大全300首
丰胸最有效最天然的方法
我爱你日语怎么写
张国荣怎么去世的
凉拌西兰花的家常做法
有什么好吃的