小度生活
首页
美食营养
手工爱好
生活家居
返回
小度生活
首页
美食营养
游戏数码
手工爱好
生活家居
健康养生
运动户外
职场理财
情感交际
母婴教育
时尚美容
知识问答
生活知识
搜索
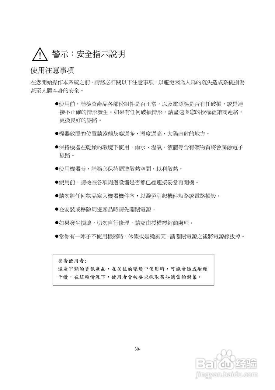
TTP-344M/246M热感式/热转式条码印表机使用手册:[4]
2026-02-06 07:19:44
本篇为《TTP-344M/246M热感式/热转式条码印表机使用手册》,主要介绍该产品的使用方法以及常见故障解决方案。
(共篇)
上一篇:
声明:
本网站引用、摘录或转载内容仅供网站访问者交流或参考,不代表本站立场,如存在版权或非法内容,请联系站长删除,联系邮箱:site.kefu@qq.com。
相关推荐
TTP-344M/246M热感式/热转式条码印表机使用手册:[2]
阅读量:188
TSC M23印表机使用说明:[4]
阅读量:60
KONICA MINOLTA印表机magicolor 2300W使用手册:[4]
阅读量:137
TTP-244条码打印机打印偏移的解决办法
阅读量:80
TSC M23印表机使用说明:[3]
阅读量:163
猜你喜欢
什么是城乡居民养老保险
gold是什么意思
什么是裸官
阡陌是什么意思
什么样的女人不能要
肛瘘有什么症状
发动机保护剂的作用
嫉妒的意思
趸交是什么意思
day是什么意思
猜你喜欢
beloved是什么意思
肄业是什么意思
什么时候看到的月亮最大
什么是无损音乐
reliable什么意思
不厌其烦的意思
元宵节什么时候放鞭炮
空谷幽兰什么意思
梦见大鱼是什么意思
什么是重阳节