小度生活
首页
美食营养
手工爱好
生活家居
返回
小度生活
首页
美食营养
游戏数码
手工爱好
生活家居
健康养生
运动户外
职场理财
情感交际
母婴教育
时尚美容
知识问答
生活知识
生活百科
搜索
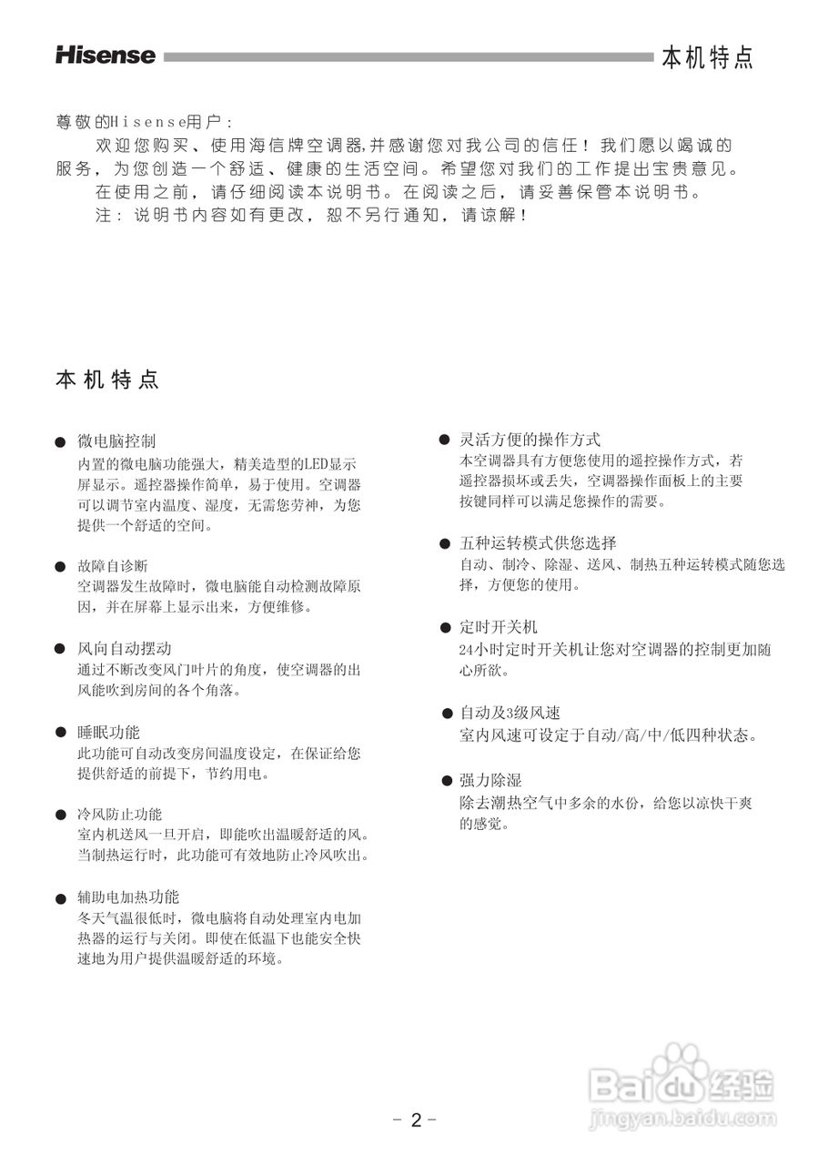
海信KFR-72LW/99F-N3空调安装使用说明书:[1]
2026-03-29 11:28:02
(共篇)
下一篇:
声明:
本网站引用、摘录或转载内容仅供网站访问者交流或参考,不代表本站立场,如存在版权或非法内容,请联系站长删除,联系邮箱:site.kefu@qq.com。
相关推荐
本田锋范汽车档位怎么挂挡
阅读量:158
要让父母的晚年过得更幸福
阅读量:52
SD型橡胶减震垫的重要特点与用途
阅读量:108
如何辨别桂圆成熟度
阅读量:175
如何使用EPC查找全新途胜的正时链条张紧轮总成
阅读量:163
猜你喜欢
只加一笔是什么字
斗鱼是什么鱼
skirt什么意思
2014年是什么命
cdfi是什么意思
什么动物最怕水
什么是垃圾分类
famous是什么意思
什么时候断奶最合适
什么比猎豹的速度更快
猜你喜欢
什么让生活更美好作文
1980年是什么命
燕窝是什么做的
soulmate是什么意思
race是什么意思
bod5是什么意思
坏账准备属于什么科目
krump是什么舞
一目十行是什么意思
羊水少是什么原因