小度生活
首页
美食营养
手工爱好
生活家居
返回
小度生活
首页
美食营养
游戏数码
手工爱好
生活家居
健康养生
运动户外
职场理财
情感交际
母婴教育
时尚美容
知识问答
生活知识
搜索
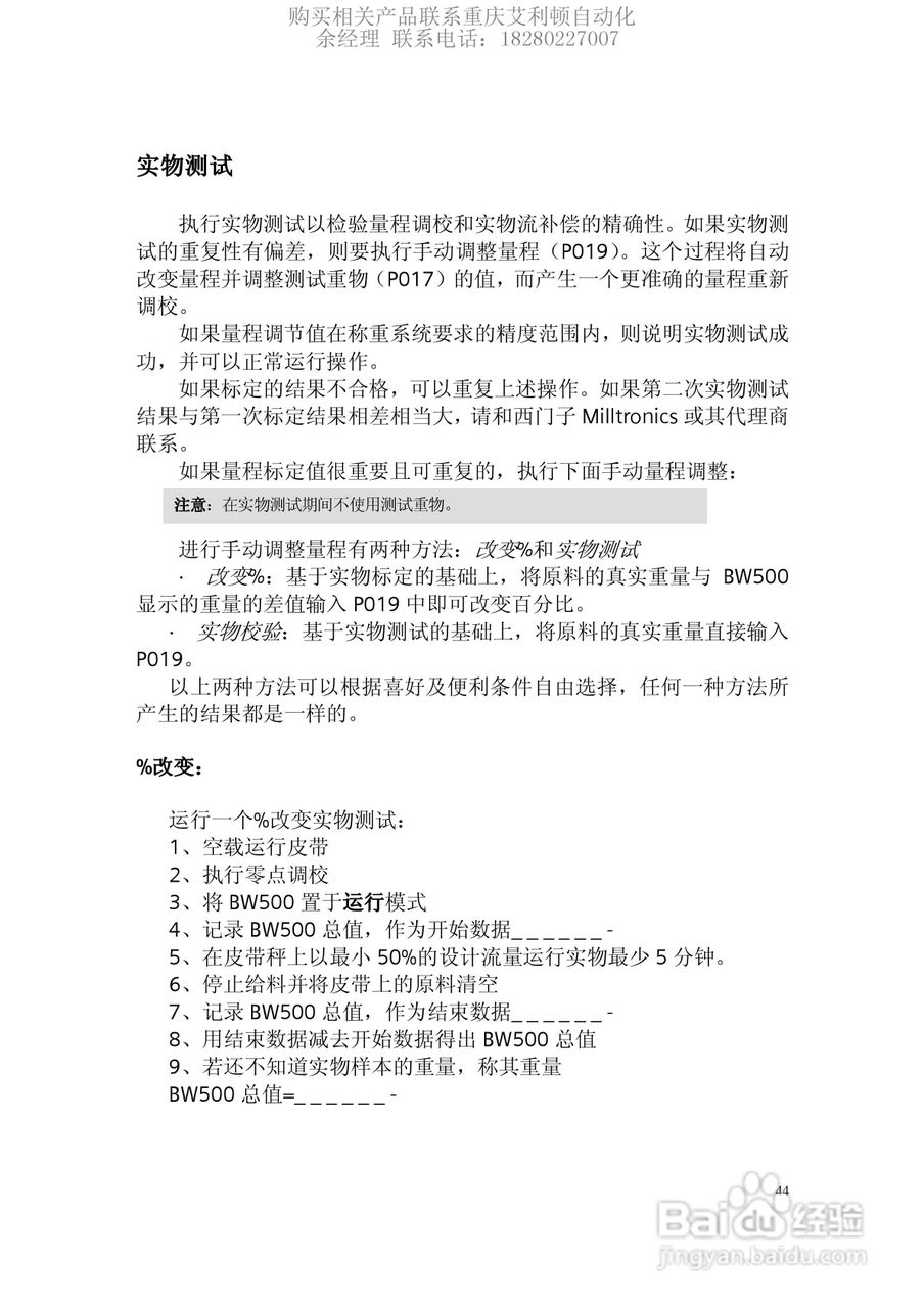
西门子Milltronics BW500积算仪使用手册:[5]
2025-10-24 23:50:11
本篇为《西门子Milltronics BW500积算仪使用手册》,主要介绍该产品的使用方法以及常见故障解决方案。
(共篇)
上一篇:
|
下一篇:
声明:
本网站引用、摘录或转载内容仅供网站访问者交流或参考,不代表本站立场,如存在版权或非法内容,请联系站长删除,联系邮箱:site.kefu@qq.com。
相关推荐
西门子Milltronics BW500积算仪使用手册:[15]
阅读量:132
西门子Milltronics BW500积算仪使用手册:[12]
阅读量:95
西门子洗衣机童锁怎么解除
阅读量:35
西门子Milltronics BW500积算仪使用手册:[14]
阅读量:113
西门子Milltronics BW500积算仪使用手册:[13]
阅读量:58
猜你喜欢
电脑特别卡怎么解决
steam怎么退款
actress怎么读
梅毒是怎么引起的
鲳鱼怎么做好吃
qq怎么刷赞
excel怎么筛选
格力空调遥控器怎么解锁
孕妇腿抽筋是怎么回事
电脑用户名怎么改
猜你喜欢
我最亲爱的你过得怎么样是什么歌
grey怎么读
抽油烟机怎么清洗
花呗怎么开通
三火一木怎么读
ins怎么下载
一直咳嗽怎么办
排骨汤怎么做
起诉状怎么写
番茄酱怎么做