小度生活
首页
美食营养
手工爱好
生活家居
返回
小度生活
首页
美食营养
游戏数码
手工爱好
生活家居
健康养生
运动户外
职场理财
情感交际
母婴教育
时尚美容
知识问答
生活知识
生活百科
搜索
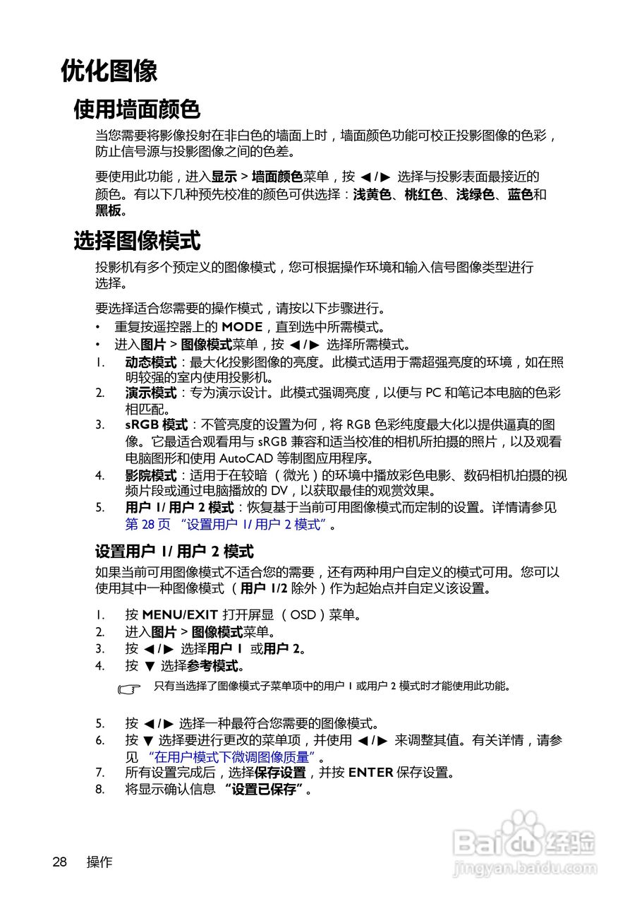
明基BenQ MX716投影机使用说明书:[3]
2026-03-30 03:44:35
本篇为《明基BenQ MX716投影机使用说明书》,主要介绍该产品的使用方法以及常见故障解决方案。
(共篇)
上一篇:
|
下一篇:
声明:
本网站引用、摘录或转载内容仅供网站访问者交流或参考,不代表本站立场,如存在版权或非法内容,请联系站长删除,联系邮箱:site.kefu@qq.com。
相关推荐
明基BenQ MX763投影机使用说明书:[6]
阅读量:60
明基BenQ MX763投影机使用说明书:[8]
阅读量:119
明基BenQ MX880US投影机使用说明书:[7]
阅读量:158
明基BenQ MX880US投影机使用说明书:[8]
阅读量:186
投影机怎样连接使用
阅读量:182
猜你喜欢
有关运动会的加油稿
避孕药吃多了有什么危害
伴娘要做什么
香茶菜的功效与作用
柳树什么时候开花
和雏子一起做运动
桑叶茶的功效与作用
青黛的功效与作用
衣服面料知识大全
乳铁蛋白对宝宝有什么好处
猜你喜欢
八年级物理上册知识点
大什么什么什么
上户口需要什么证件
燕麦的功效与作用
山慈菇的功效与作用
篮球运动员孙悦
葛根粉的作用与功效
教师资格证的作用
女性健康知识
高三生物知识点