小度生活
首页
美食营养
手工爱好
生活家居
返回
小度生活
首页
美食营养
游戏数码
手工爱好
生活家居
健康养生
运动户外
职场理财
情感交际
母婴教育
时尚美容
搜索
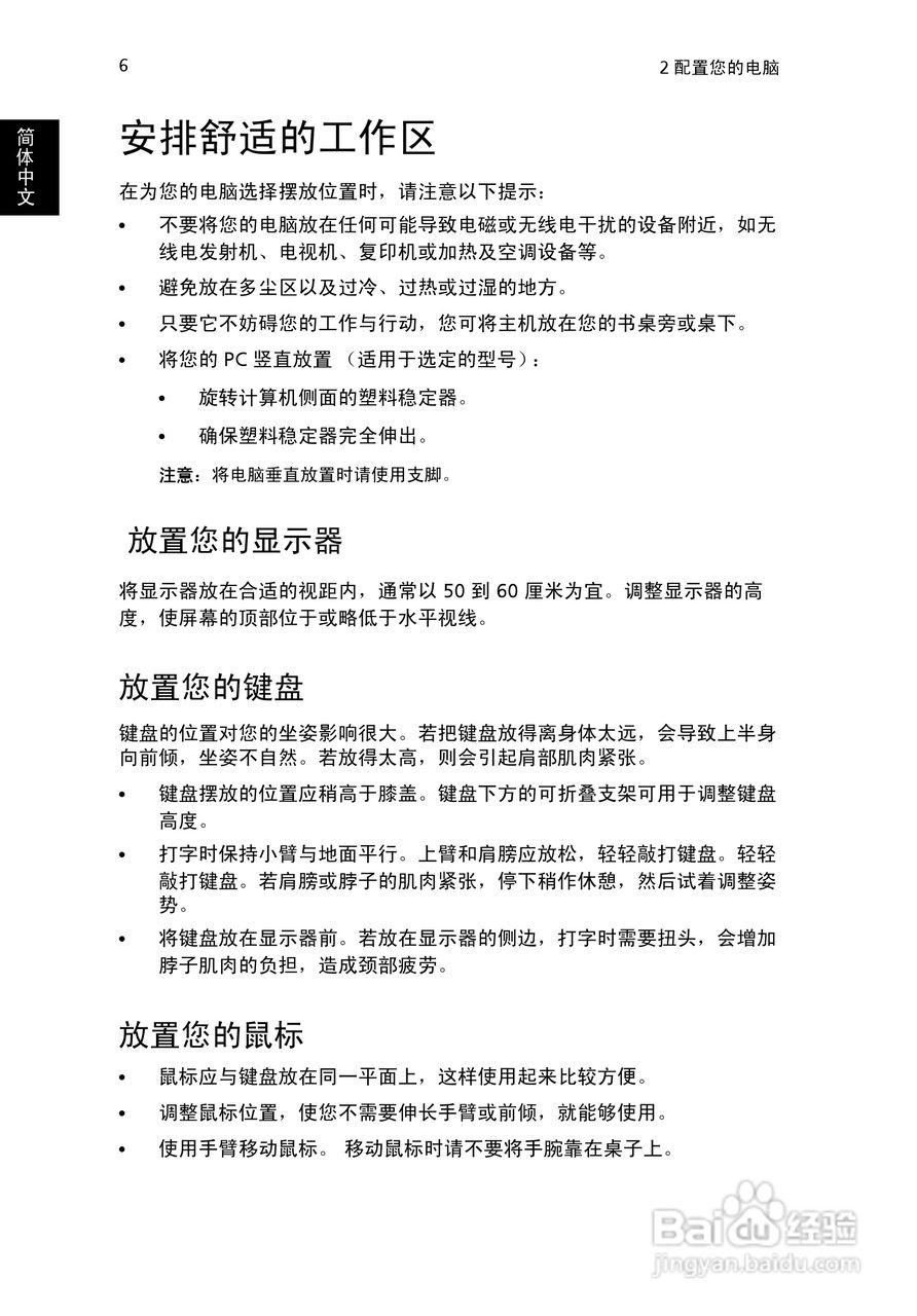
ACER宏基Veriton X680计算机说明书:[2]
2025-10-22 18:22:58
本篇为《ACER宏基Veriton X680计算机说明书》,主要介绍该产品的使用方法以及常见故障解决方案。
(共篇)
上一篇:
|
下一篇:
声明:
本网站引用、摘录或转载内容仅供网站访问者交流或参考,不代表本站立场,如存在版权或非法内容,请联系站长删除,联系邮箱:site.kefu@qq.com。
相关推荐
ACER宏基Veriton M461计算机说明书:[2]
阅读量:192
ACER宏基Veriton S480计算机说明书:[2]
阅读量:196
ACER宏基Veriton L410G计算机说明书:[2]
阅读量:183
ACER宏基Veriton S490计算机说明书:[2]
阅读量:33
ACER宏基Veriton L410计算机说明书:[2]
阅读量:132
猜你喜欢
什么叫单亲家庭
红曲米的功效与作用
黄连上清片功效和作用
雪菊的功效与作用
南瓜子的作用与功效
菜籽油的功效与作用
关于法律的知识
兰香子的功效与作用
氯化钠注射作用是什么
分心木的功效与作用
猜你喜欢
professional什么意思
性生活知识
油桃的功效与作用
黄马甲运动
神曲的功效与作用
网络安全知识内容
九年级物理知识点
网络知识
知识经济时代
瓦楞子的功效与作用